摘要 该文综述了新能源汽车驱动电机的热设计和热管理技术。首先,介绍了新能源汽车驱动电机的种类及其特点,并讨论了其设计指标要求。其次,探讨了驱动电机热设计技术,包括定子绕组铜耗和定子铁心损耗的抑制技术,特别强调了扁线电机绕组技术的发展,以及如何通过技术创新降低高频交流损耗。然后,探讨了驱动电机热管理技术,包括机壳冷却技术、定子铁心冷却技术、定子绕组冷却技术和转子冷却技术,分析了各种冷却技术的优缺点和适用范围。最后,对新能源汽车驱动电机的未来发展态势进行了展望,指出了驱动电机永磁化、扁线化、非晶/纳米晶化和油冷化的发展趋势及其技术难点。
关键词:新能源汽车驱动电机 热设计技术 热管理技术 发展趋势与技术难点
随着全球对环境保护意识的增强和能源结构转型的迫切,电动汽车因可利用再生能源且节能无排放而成为汽车工业界的新趋势[1]。国际能源署最新发布的《2024年全球电动汽车展望》报告表示,2030年全球电动汽车销量有望超过4 000万辆,发展电动汽车势在必行[2]。我国率先确立了发展新能源汽车的国家战略,并在《中共中央关于制定国民经济和社会发展第十四个五年规划和二〇三五年远景目标的建议》中指出,要突破新能源汽车高效驱动电机、高性能动力系统等关键技术,增强制造业竞争优势,推动制造业高质量发展[3]。节能减排已成为我国一项长久的发展战略,必然会对新能源汽车驱动系统提出更高要求,其性能及发展趋势将直接影响汽车发展技术路线。
驱动电机作为新能源汽车的“动力心脏”,为其提供驱动力量,确保其全周期运行寿命里始终强劲有力。由于特殊的应用场景,新能源汽车对驱动电机体积、质量有着更加严格的要求,同时还要兼具高效率、高功率密度、结构紧凑等技术指标[4],因此,驱使驱动电机不断朝着高压高频化发展,《节能与新能源汽车技术路线图2.0》[5]指出,2035年,峰值转速达到25 000 r/min,功率密度达到7.0 kW/kg。然而,随着技术指标的提升,必然会引起驱动电机交流损耗突出、发热严重、散热不充分等问题,若无法有效抑制温升,将会导致电机效率、绝缘、运行可靠性等急剧劣化,直接影响电机的性能和寿命,因此,对新能源汽车驱动电机进行温度管理至关重要。温度管理主要从两方面出发:一是降低驱动电机的损耗密度,从而减小热源,从本质上抑制发热量的产生,在降低温升的同时有效提高电机的效率和功率密度;二是优化驱动电机的冷却系统,从而增强散热能力,提升电机的冷却效果。
目前,对于新能源汽车驱动电机温升抑制方法还没有较全面的归纳和总结。文献[6]针对电动汽车用高密度永磁同步电机散热能力展开探究,重点对比了空冷与水冷两种冷却方式,但未涉及油冷等新型冷却技术。文献[7]归纳了轴向磁通永磁同步电机损耗计算、热分析方法以及风冷、水冷和油冷三种冷却方式,并从本体设计、控制方法及铁磁材料提出损耗抑制方法。该文献较全面地阐述了降低电机温升的有效方法,但未涉及定子绕组损耗等关键损耗抑制方法。国外学者也针对永磁同步电机冷却系统展开分析,文献[8]重点研究永磁同步电机高效冷却系统的水套冷却方式,对比低温水冷、灌封硅凝胶水冷和相变材料水冷系统。文献[9]则对航空用永磁同步电机冷却方式进行总结评估,基于电机结构对各部件对应的冷却方式展开分析。但新型油冷技术或热设计的系统性总结不完善。为此,本文将对新能源汽车驱动电机的种类及其特点进行综述,系统地归纳和总结新能源汽车驱动电机热设计与热管理的关键技术,并展望其未来发展的态势和方向。
在新能源汽车驱动电机设计时,需要衡量调速范围宽、轻量化、功率密度高、可靠性与安全性高以及持续降本等方面的设计指标要求。
早期新能源汽车驱动电机多为直流电机,与交流电机相比,直流电机控制简单、响应速度快、调速性能好,但其固有缺陷限制了驱动电机的高性能发展。在有刷直流电机中,存在电刷磨损而导致电机异常状况,同时电机也无法高速运行。而无刷直流电机在运行时,其电流波形为矩形波或梯形波,将会导致较大的转矩脉动,使电机无法平稳运行。
目前,新能源汽车驱动电机多为交流电机,主要是异步电机、开关磁阻电机和永磁同步电机。它们定子相同,主要是在转子方面区别较大。新能源汽车驱动电机转子结构如图1所示。异步电机是转子铁心表面开槽放置铜条或铸铝式笼型绕组,永磁同步电机是转子铁心表面粘贴或内部放置永磁体,提供电机磁通,而开关磁阻电机为凸极转子铁心结构,既无绕组也无永磁体,遵循磁阻最小化工作原理。
图1 新能源汽车驱动电机转子结构
Fig.1 Rotor structure of new energy vehicle drive motor
开关磁阻电机具有结构简单、调速性能优、可靠性高、不受高温和磁场变化影响等优势,适用于恶劣环境和高转矩场合,但是其转矩是由列脉冲转矩叠加构成,这无疑会导致较大的噪声和振动,若开关磁阻电机能够突破高转矩脉动问题,将会成为下一代新能源汽车驱动电机的首选电机。Turntide公司已经有与宝马、阿斯顿马丁、大众MAN品牌等开展开关磁阻电机合作的案例,雪佛兰、特斯拉、蔚来、深蓝动力等也在研发新型的开关磁阻电机[10-11]。目前,在家用新能源汽车领域还是以异步电机和永磁同步电机为主。异步电机因其具有较大转矩而能实现高加速度,且在高速区间效率性能好,特斯拉Model X、奥迪e-tron、奔驰EQC以及蔚来ES8、江铃E200等车型采用的就是异步电机,但是异步电机只在较窄转速范围内处于高效运行状态,因而全速域运行效率并不高。永磁同步电机具有功率密度高、效率高、小型化、控制性能好等优点,特斯拉率先在Model 3车型中使用永磁同步电机,随后宝马、尼桑、奥迪等部分车型也开始采用永磁同步电机,但受限于稀土永磁材料的含量和成本,欧美公司大多还是选择异步电机。而我国稀土储量位居世界第一,约占全球的40%[12],因此,国内北汽、比亚迪、小鹏汽车、吉利、理想、奇瑞以及荣威等都更青睐于永磁同步电机。鉴于永磁同步电机具有突出的先天优势,新能源汽车驱动电机逐渐向永磁化发展。但随着对驱动电机性能要求的不断追逐,将导致电机内部发热剧增,散热能力严重不足,若温升过高,电机将会面临永磁体不可逆退磁、绕组绝缘失效等一系列问题[13-18]。因此,先进的电机设计技术与冷却技术,对提升电机效率和功率密度,同时有效降低电机温升具有重要作用。
新能源汽车驱动电机温升热源即电机内各部分所产生的损耗,当高速运行时,驱动电机会产生大量的损耗,其中最主要的是定子绕组铜耗和定子铁心损耗,约占90%,转子铁心损耗、永磁体涡流损耗、机械损耗等占比较小,对效率影响不大[19-24]。因此,新能源汽车驱动电机的热设计技术主要是如何有效抑制定子绕组损耗和定子铁心损耗,实现提升电机效率、降低电机温升的目的。
定子绕组损耗是由定子绕组中电流热效应引起的,由有效相电阻和相电流决定,包括直流铜耗和交流铜耗两部分。直流铜耗与电流的二次方成正比,交流铜耗由涡流损耗和环流损耗构成,涡流损耗是由趋肤效应和邻近效应引起的,可采用多股细导体并绕,环流损耗是由并联股线间电动势差引起的,可采用绕组换位技术[25-30]。频率越高,交流铜耗问题就越突出,低损耗绕组的设计会有更高挑战[31-34]。
定子绕组是机电能量转换的“中心枢纽”,直接决定了电机的功率密度水平[35]。圆线绕组早已有一套成熟的技术,机械强度非凡、结构简单、易于制造,长期以来一直是制造商的首选。在新能源汽车发展初期,驱动电机绕组技术以分布式圆线径向嵌装绕组为主。但圆线绕组电机槽满率不高,约为40%,其转矩、效率及功率密度不高,且当电机高速运行时,圆线绕组热性能低下,同时自然分散使其稳定性大大降低,无法满足新能源汽车对驱动电机的发展要求。随着技术的不断进步和制造工艺的优化,现如今驱动系统多用轴向嵌装扁线电机。扁线电机将定子绕组中的圆形漆包线替换为发卡状的漆包矩形扁线,可以更好地填充定子槽内空间,槽满率可提升20%~30%,且绕组端部高度显著降低,这是扁线电机优于圆线电机的根本所在[36-38],如图2所示。槽满率的提高等同于在相同体积下,可以输出更高的功率和转矩;或在相同功率下,可以减小电机的体积和质量。同时,扁线结构可增加接触面积,降低槽内热阻,提高热传导效率。
图2 圆线电机与扁线电机绕组端部高度对比
Fig.2 Comparison of winding end height between round and flat wire motors
扁线电机和圆线电机铁耗水平接近,主要区别在于铜耗。圆线更细、电阻更大,因此圆线电机的直流铜耗通常高于相同条件下的扁线电机。然而圆线绕组导体截面较小,交流损耗可忽略不计;而扁线绕组导体截面较大,受趋肤效应和邻近效应影响明显,且尺寸越大的扁线电机交流铜耗越大。综合直流铜耗和交流铜耗来看,总铜耗方面依然是扁线电机占据优势,并且槽满率越高、优势越大[39]。圆线绕组与扁线绕组优缺点对比见表1。
电机转速越高,受趋肤效应和邻近效应的影响越大,扁线电机高效低损的优势会被大大削弱。因此,在扁线绕组等效截面积不变的情况下,将扁线绕组分成多股矩形导体,构成多并联支路,每股导体的截面积将会变小,由趋肤效应引起的涡流损耗也会减小。近年来,扁线绕组以其高槽满率、良好的导热性能和低振动噪声等优点在新能源汽车驱动电机中得到越来越广泛的应用。
表1 圆线绕组与扁线绕组优缺点对比
Tab.1 Comparison of advantages and disadvantages of round and flat wires
圆线绕组 扁线绕组 结构 优点机械强度高、耐用、易于维修槽满率高、直流损耗小、功率密度高、轻量化、散热好 缺点槽满率低、直流损耗大、散热差、高速稳定性差高速交流损耗大,劣化电机性能
目前,新能源汽车驱动电机主要采用的扁线绕组是发卡绕组,即Hairpin绕组。发卡绕组由蔡蔚博士首创,引领了全球电驱动技术。发卡绕组由沿定子槽深度排列成单个阵列的矩形导体棒组成[40],并首次应用于通用雪佛兰Tahoe中,而后凯迪拉克凯雷德、宝马X6、奔驰ML450、克莱斯勒Aspen等也陆续采用发卡绕组。发卡绕组工艺复杂,需预先将矩形横截面导体折弯成“U”形发卡,然后将发卡插入定子槽中,再将发卡端部扭转弯曲后,将相邻发卡端部焊接在一起,最终形成连续绕组,如图3所示[41]。发卡绕组焊接过程需要高质量控制,焊接质量会直接影响电机的电阻、电感参数以及可靠性等,因此对焊接设备和技术提出了较高要求。
图3 发卡绕组工艺过程[41]
Fig.3 Process of hairpin winding technology[41]
发卡绕组大大降低了直流电阻及直流损耗,更重要的是,随着导体在槽内和槽外放置的均匀性/准确性的显著提高,可应用增强的冷却技术有效地增加电流密度和负载,这进一步提高了驱动电机的功率密度[42]。发卡绕组在低速区域无疑是有益的,但在较高频下将遭受严重的交流损耗,仅仅将发卡绕组进行分股还远达不到抑制交流损耗的目的。在文献[43]中指出,高频时由趋肤效应和邻近效应导致的较高交流损耗是发卡绕组的缺点之一。
如何有效地降低发卡绕组高频交流损耗,许多学者对此进行了大量研究。为了在更高速下降低绕组交流效应,雪佛兰Bolt驱动电机采用每槽六导体设计,对比雪佛兰Spark驱动电机每槽四导体,导体尺寸更小,减少了绕组交流效应,并改善了高速运行时的交流损耗[44]。由此可见,增加导体层数可以有效抑制扁线绕组交流损耗,10层扁线绕组技术最早应用于特斯拉Model 3/Y驱动电机,比亚迪也突破了10层Hairpin扁线电机绕组技术[45-46]。E. Preci等提出了一种改进的发卡绕组概念,即分割绕组,就是将一个或多个槽导体分裂成两个或多个子导体,以减少发卡绕组在高频时的交流损耗,如图4所示[47]。
图4 分割发卡绕组[47]
Fig.4 Split hairpin winding[47]
总体而言,不论是分割导体还是增加导体层数,虽减小了交流损耗,但过多层化不利于槽满率,且交流损耗抑制效果不明显,成型、扭头、焊接等工序复杂性大幅上升,同时需要匹配散热能力更佳的冷却系统。多层化设计本质是对其切向漏磁产生的交流损耗有抑制作用,而对径向并没有影响。在实际应用中,4、6或8层的扁线绕组可能是比较理想的选择。
针对发卡绕组三角形端部较长的问题,日本电装DENSO设计了一种“阶梯式”端部发卡绕组[48],如图5所示。“阶梯式”端部有效减小了绕组转弯半径,结构更加紧凑,有助于减小绕组端部电感,从而降低了绕组交流损耗,高速时效果更佳。
图5 “阶梯式”端部发卡绕组[48]
Fig.5 “Ladder style” end of hairpin winding[48]
针对槽口漏磁影响大的问题,文献[49]在4层发卡绕组基础上提出一种不对称发卡绕组,如图6所示。文献[50]进一步提出了一种端部扭转换位绕组,如图7所示。二者均在槽面积、铜体积、绝缘空间保持不变的前提下,保证定子填充系数与发卡绕组设计相同。不对称绕组的导体高度靠近气隙较小,靠近槽底较大,端部扭转换位绕组进一步将靠近气隙的导体进行4股分,并对分股导线端部进行扭转换位,与发卡绕组相比,两种新型绕组结构均降低了绕组高频交流损耗。
图6 不对称发卡绕组[49]
Fig.6 Asymmetric hairpin winding[49]
图7 端部扭转换位绕组[50]
Fig.7 End twist transposition winding[50]
与发卡绕组相比,连续波绕组技术使得成型后的绕组两端部无需焊接,端部长度更短,更有利于效率、转矩、功率密度提升及轻量化设计[51],如图8所示。丰田普锐斯混动电机最先采用了连续波绕组技术,国内博格华纳、天津松正等也开发出了连续波绕组扁线电机[52]。但是连续波绕组排布连接方式复杂,成型嵌线难度大,且自动化生产存在很大挑战,定子齿轭分离技术将成为解决波绕工艺的有效手段之一,连续波绕组有望在未来的新能源汽车驱动电机中得到更广泛的应用。
图8 连续波绕组
Fig.8 Continuous wave winding
为了减少高频下的趋肤效应和邻近效应,在圆线绕组基础上,纽英伦公司提出了一种绞合压方绕组技术(成型利兹线)[53-54],如图9所示。将多股绝缘束线扭转编织或螺旋绞合压制成型呈矩形截面的扁线,该技术规避了扁线绕组高频涡流损耗严重的问题,但铜绝缘比较高,在一定程度上降低了槽满率,使得低中频损耗较高。在此基础上,文献[55]提出了一种利兹-发卡混合绕组,如图10所示。将扁线与利兹线相结合,在漏磁较大的槽口处采用两层利兹线,其余层为扁线,能够保持一个相对较高的槽满率,在降低高频涡流损耗的同时低中频损耗效果相对较佳。
图9 绞合压方绕组[53-54]
Fig.9 Stranded compacted square winding[53-54]
图10 利兹-发卡混合绕组[55]
Fig.10 Litz-hairpin hybrid winding[55]
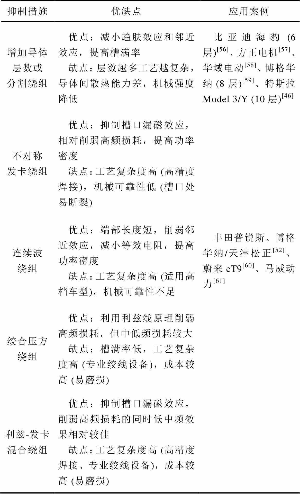
为清晰呈现扁线绕组高频交流损耗抑制措施的特点[56-61],整理见表2。
现有绕组技术已无法满足新能源汽车驱动电机功率密度、峰值效率、高效率区的发展要求,第三代绕组技术研发已进入炙热化。扁线绕组换位技术已被证明可以通过改变绕组导体的布局减少高频感应不均匀漏磁场的影响,来有效降低电流损耗,该技术采用多根矩形截面导体构成并绕换位结构,端部无焊接、工艺简单、成本低、便于系列化生产,可有效提高电机效率、功率密度、绝缘等级和散热能力。文献[62-64]对大型同步电机定子绕组不同换位方法进行了深入研究,罗贝尔换位方法如图11所示,结果表明,换位角度会影响环流损耗大小,不足换位+空换位、上下层线棒组合换位等罗贝尔换位方法可有效降低并联股线的环流损耗。文献[65-66]针对大型感应电机提出了一种采用连续换位方式的全局换位圈式线圈,如图12所示,每匝线圈由奇数根股线构成,槽内绕组和端部绕组均进行不足换位,极大地削弱了股线环流损耗。连续换位方式较罗贝尔换位方式槽内可增加一根导线,对于槽满率和功率密度的提升是更有益的。
表2 扁线绕组高频交流损耗抑制措施
Tab.2 Suppression measures for high-frequency AC losses in flat wire windings
抑制措施优缺点应用案例 增加导体层数或分割绕组优点:减小趋肤效应和邻近效应,提高槽满率缺点:层数越多工艺越复杂,导体间散热能力差,机械强度降低比亚迪海豹 (6层)[56]、方正电机[57]、华域电动[58]、博格华纳 (8层)[59]、特斯拉Model 3/Y (10层)[46] 不对称发卡绕组优点:抑制槽口漏磁效应,相对削弱高频损耗,提高功率密度缺点:工艺复杂度高 (高精度焊接),机械可靠性低 (槽口处易断裂) 连续波绕组优点:端部长度短,削弱邻近效应,减小等效电阻,提高功率密度缺点:工艺复杂度高 (适用高档车型),机械可靠性不足丰田普锐斯、博格华纳/天津松正[52]、蔚来eT9[60]、马威动力[61] 绞合压方绕组优点:利用利兹线原理削弱高频损耗,但中低频损耗较大缺点:槽满率低,工艺复杂度高 (专业绞线设备),成本较高 (易磨损) 利兹-发卡混合绕组优点:抑制槽口漏磁效应,削弱高频损耗的同时低中频效果相对较佳缺点:工艺复杂度高 (高精度焊接、专业绞线设备),成本较高 (易磨损)
图11 罗贝尔换位方法[62-64]
Fig.11 Robel transposition method[62-64]
图12 全局换位圈式线圈[65-66]
Fig.12 Global transposition circular coil[65-66]
大型电机定子绕组编织换位降低并联扁线绕组环流损耗的研究成果给未来新能源汽车驱动电机的绕组设计提供了设计思路和指导准则。文献[67]提出了一种永磁同步电机新型多匝扁线换位绕组,如图13所示。同层内的多匝线圈缠绕在一起进行换位,在端部再将不同匝线圈分离,减少了换位空间,进一步提升了电机槽满率。文献[68]提出了一种永磁同步电机奇偶分层成型扁线换位绕组,如图14所示。在多匝扁线换位绕组基础上,通过改变端部连接方式将上下层绕组优化为奇偶层绕组,奇偶分层方式不但可以降低绕组环流损耗,同时减少了绕组端部并联接头种类。
图13 新型多匝扁线换位绕组[67]
Fig.13 Novel multi-turn flat wire transposition winding[67]
将扁线绕组不同换位方式特点总结见表3。扁线绕组换位技术最初运用在大型MW级交流电机中,在追求小型化、轻量化的永磁同步电机中,其制造难度大幅度上升,很多电机厂无法满足轴向长度短、换位节距及换位空间小的绕组换位工艺要求。若能克服工艺难题,扁线绕组换位技术有望成为新能源汽车驱动电机第三代绕组引领技术。
图14 奇偶分层成型扁线换位绕组[68]
Fig.14 Odd and even layered forming flat wire transposition winding[68]
驱动电机扁线绕组在低频区域展现出显著的低交直流铜耗优势,但随着频率升高,交流铜耗的急剧增加削弱了这一优势。尤其在高频区域,交流铜耗的激增变得难以接受。尽管扁线电机因其高效率、高功率密度和轻量化等特性而备受青睐,但在高频区抑制交流损耗的挑战仍然存在。因此,亟需开发出既能提升高频区性能,同时又能保持低频区低损耗优势的高效率扁线绕组。
驱动电机的定子铁心损耗主要由涡流损耗、磁滞损耗和附加损耗三部分组成,这些损耗与磁通密度和频率紧密相关。涡流损耗受电阻率、磁性材料饱和特性以及趋肤效应的影响;磁滞损耗则受到谐波引起的局部磁滞回线变化的影响;而附加损耗则与谐波磁场和漏磁场的存在有关。在工程实践中,减少铁心损耗需要综合考虑这些复杂因素,已成为颇具挑战性的问题[69]。尤其是在高频和小型化的趋势下,定子铁心的损耗问题又变得尤为突出。铁心温度过高可能会导致部分铁心熔化,这对电机的性能和寿命构成了严重威胁。因此,驱动电机设计不仅需要关注降低绕组损耗,铁心损耗的控制同样重要。为了应对这些挑战,研究者们正在探索有效减少铁心损耗的方法,包括对铁心结构改进、工艺提升以及材料创新等[70-72]。
硅钢片因其导磁性能优异以及磁滞回线窄、电阻率高等特性,广泛应用于电机定子铁心制造中。硅钢片的结构、含硅量、厚度、热处理技术、加工工艺等都是影响定子铁心损耗的关键因素[73]。文献[74]采用矢量磁特性技术研发了高速电机用冷轧超薄硅钢片,并讨论了80 mm厚超薄硅钢片的磁性能,如图15所示,不仅能大幅降低铁心损耗,还可有效抑制铜损耗,但由于技术限制,未来还需要继续研究发展才能广泛投入使用。文献[75]提出了两步走的小型永磁同步电机定子铁心形状设计方法。第一步,使用贝塞尔曲线设计定子铁心齿根形状,降低铁心损耗的同时扩展了磁轭的低磁通密度区域;第二步,通过切断低磁通密度区域,在不降低转矩的情况下提高了功率密度。但要注意在铁心形状设计时对磁滞损耗的影响。文献[76]以27Q120材料为对象,研究了不同激光功率(600~2 400 W)、激光光斑形状(圆形、矩形)、刻划间距(3.5~7.5 mm)对晶粒取向硅钢铁心损耗的影响。结果表明,圆形和矩形激光刻蚀的铁心损耗改善率分别为16.054%和17.116%。文献[77]分析了两种含硅钢(FeSi3和FeSi6.5)在不同热处理温度下的微观结构演变。结果表明,高温热处理后FeSi3晶粒尺寸和形状变化不大,而FeSi6.5则发生了显著的晶粒生长,改善了硅钢磁性能。
表3 扁线绕组不同换位方式特点
Tab.3 Characteristics of different transposition methods for flat wire windings
换位方式结构特点优缺点适用场景 罗贝尔换位 (偶数根股线)不足换位;0°/ 540°/0°在槽部扭转换位不到一周或超过一周,端部未扭转换位优点:可有效抵消端部漏磁场的影响,降低股线环流损耗缺点:对电机铁心长度有要求电机铁心轴向长度短;电机铁心轴向长度长 X+空换位在槽部换位绕组中设置空换位段,减少导线扭转次数优点:大幅地降低线棒的股线环流损耗缺点:缩短线棒换位节距,增加线棒制造加工难度电机铁心轴向长度长,需精确控制环流损耗 上下层组合换位上下层线棒换位方式不同,上层完全换位、下层完全换 位+空换位优点:显著降低环流损耗,设计方案灵活多样缺点:需要不同线棒模具,制造加工难度高电机铁心轴向长度长,对上下层损耗均衡性要求高 连续换位(奇数根股线)(与罗贝尔换位相比,连续换位槽满率、功率密度更高)全局换位多匝线圈由一根换位线棒绕成,槽内和端部绕组均进行不足换位优点:极大地削弱股线环流损耗,端部无并头套缺点:端部绕组换位,对工艺和扭转拉伸强度要求高电机铁心长度短,对低附加损耗要求高 新型多匝扁线换位同层多匝线圈缠绕一起换位,在端部进行线圈分离优点:极大地削弱股线高频附加损耗同时又提高槽满率缺点:换位节距小,端部线圈分离,制造加工难度更高小体积、高功率密度、高频电机 奇偶分层成型扁线换位奇数层线匝和偶数层线匝分别构成绕组,且每个线匝均换位优点:降低绕组高频附加损耗同时减少端部并联接头种类缺点:端部线匝制造加工难度更高
近年来,随着新能源技术和市场的快速发展,一些先进材料前沿技术不断涌现,为铁心技术创新与发展注入了强大的动力。非晶和纳米晶合金软磁材料技术正逐步成为新能源汽车驱动电机铁心的理想选择。非晶合金具有高磁导率、低损耗、高强度、高硬度等优点。文献[78]研制了一台永磁同步电机,采用非晶磁性材料定子铁心代替无取向钢定子铁心,非晶磁性材料的高电阻率和低矫顽力优越特性使其具有降低铁损的潜力,尤其是在高频下。通过实验测量和数值计算了非晶磁性材料定子永磁同步电机磁体旋转产生的铁损,与无取向硅钢片的传统定子相比,减少约一半。文献[79]对1.6 kW硅钢片电机和非晶合金电机温升的有限元和实验结果进行了对比,见表4,可见非晶合金电机定子铁心损耗、定子绕组损耗显著降低。文献[80]研发了一台用非晶磁性材料制作定子铁心的高速永磁发电机,经过仿真和实验验证,相较于传统硅钢材料,非晶材料可使定子铁心损耗降至原来的1/7~1/5。2024年,广汽埃安发布了采用非晶合金的“夸克电驱2.0”技术,实现了驱动电机最高效率98.5%、最高转速30 000 r/min、功率密度13 kW/kg的突破,厚度比传统硅钢片减薄90%,铁损下降50%以上,超越了特斯拉、比亚迪、问界、小米等新能源品牌[81]。
图15 基于矢量磁特性技术的超薄硅钢片磁性能[74]
Fig.15 Magnetic properties of ultra-thin silicon steel sheet based on vector magnetic properties technology[74]
表4 硅钢片电机与非晶合金电机温升对比[79]
Tab.4 Comparison of temperature rise between silicon steel motor and amorphous alloy motor[79] (单位: K)
电机类型硅钢片电机非晶合金电机 定子绕组计算值83.9381.08 实验值85.4383.10 定子铁心计算值77.0474.66 实验值80.3077.62
纳米晶合金软磁材料具有饱和磁通密度高、高频损耗低、热稳定性优异等特点,尤其在频率提高时优势更加显著[82]。文献[83]在铁基非晶合金中微量添加Co和Mo元素,研发出了新一代高频高性能纳米晶合金材料,如图16所示。该材料在频率100 kHz下的磁导率高达36 000 H/m,相较于目前市场上磁导率最高的FeSiBCuNb纳米晶合金高44%。文献[84]通过低磁场退火改进FeSiBCuNb纳米晶合金的高频软磁性能,如图17所示,与无磁场退火样品相比,磁导率在频率为50~200 kHz范围内显著提高,在频率为1~200 kHz范围内质量因数提高、损耗降低,在480℃时高频性能最佳,频率100 kHz下的磁导率高达37 900 H/m。
随着材料技术的发展,一种兼具非晶与纳米晶合金软磁材料优点的新型软磁非晶-纳米晶过渡态合金问世,展现出更优异的高频磁导率和较低的能量损耗。文献[85]在非晶与传统纳米晶合金之间构建过渡微观结构,如图18所示。以Fe-B非晶合金作为基本合金系,用少量Si和Co分别替代B和Fe,确定Fe与Co的最佳比例,最后添加Cu和V元素,形成可控纳米晶结构。该材料可获得高达1.94 T的饱和磁通密度和低至4.3 A/m的矫顽力,比Fe85和铸态 (Fe0.8Co0.2)85饱和磁通密度分别提高了20%和15%。

图16 新型纳米晶合金材料与典型软磁材料性能对比[83]
Fig.16 Performance comparison between new nanocrystal alloy and typical soft magnetic materials[83]
图17 不同温度下横向场退火后的铁心性能的频率特性[84]
Fig.17 Frequency characteristics of core properties after transverse field annealing at different temperature[84]
随着新能源汽车行业的快速发展,虽然非晶、纳米晶软磁材料因优异的磁性能和功率密度优势备受关注,但在实现商业化生产方面仍面临严峻挑战,其薄、脆、硬的物理特性使冲压加工工艺复杂且精度要求高,同时高磁致伸缩系数会导致压力敏感、叠压松散及振动噪声大等问题[86]。文献[87]指出,在“双碳”背景下新能源汽车驱动电机高速化进程中,非晶合金能有效解决高频损耗,但其超薄特性使冲压和铁心成型工艺成为首要问题,且加工后铁心损耗劣化严重,退火工艺也成为新能源车企的攻关重点。中车株洲电机对非晶合金电机研究发现,其在高频场合具有常规电机无法比拟的优势,但成本问题导致缺乏经济、便于批量化的生产技术。国内比亚迪、蔚来、长安等主要新能源汽车制造商已经开始积极探索新型材料应用并成立专门研究部门,致力于推动未来驱动电机定子铁心材料技术的突破与发展[88]。国外研究发现,退火后的非晶和纳米晶合金机械脆性限制了其商业发展,需要开发新化学和退火方法以针对特定应用定制机械和磁性能,同时仍需进一步开发该类材料以满足更大软磁材料市场份额[89]。2025年,第三届非晶电机技术发展与应用研讨会在广州召开,会议指出,当前非晶电机铁心主流加工方式效率低、损耗大,新路径制备铁心成为研究重点,会上还展示了广汽埃安新发布的搭载非晶电机的昊铂HL车型[90]。
图18 非晶-纳米晶过渡态合金[85]
Fig.18 Amorphous-nanocrystalline transition alloy[85]
在追求轻量化和高效率的现代工业背景下,高速永磁同步电机发展成为必然趋势。然而,电机体积的减小也带来了散热难题,导致电机内部温度升高。高温不仅影响永磁体、铁心和绕组等关键部件的电气、电磁和热性能,还会加速绝缘材料老化,增加电机故障的风险[91-92]。因此,为确保电机在各种工况下都能保持最佳性能,仅仅减少其内部损耗是不够的,至关重要的是要配备高效的冷却系统来控制和降低电机温升,以避免过热。为此许多研究人员致力于开发先进的电机冷却技术,包括创新的冷却结构和方法,以实现对电机温度的有效管理。
目前,冷却系统设计有两大主流设计思路:一种是间接的机壳冷却技术;另一种是针对电机内部高温区域的直接冷却技术,通常高温区域包括:铜损耗绕组、铁损耗铁心、涡流损耗永磁体[93]。有针对性地对冷却结构进行设计分析,评估其优势和局限性,可为电机设计提供更有效的冷却解决方案。
随着新能源汽车驱动电机功率提升,对于大功率、大转矩的永磁同步电机,空冷技术在高热负荷下难以满足冷却需求,驱动电机需结合液冷技术来满足高负载和长时间运行要求。机壳水冷散热是新能源汽车驱动电机常用的冷却技术,通常是在电机机壳内设置密封的循环水道,冷却水在水泵的驱动下在流道内流动,通过对流换热带走电机内的热量。
目前,常见的几种冷却水道结构如图19所示[94]。对三种电机机壳水套的流动特性和热特性进行了分析,结果表明,螺旋结构虽然流动阻力最小,但冷却效率最低,环形和轴向结构的平均对流换热系数几乎相同,但轴向结构流动阻力大,而环形结构接触面积大,冷却效率更高,因此,环形结构被选为最佳结构。
图19 常见的几种机壳水道结构[94]
Fig.19 Several common shell channel structure[94]
针对永磁同步电机冷却水套的优化问题,文献[95]对永磁同步电机环形水套的形状和尺寸进行了改进,如图20所示。结果表明,优化后的环形水套不但在电机冷却和质量方面表现更优,而且提高了电机的转矩和功率密度。
图20 改进的环形水套结构[95]
Fig.20 Improved annular water jacket structure[95]
文献[96]为了减小轮毂电机水与水套壁之间的温差,研究了水套结构参数和形状的影响,图21为螺旋型和轴向型水套结构。图中,a为水套截面宽度;b为水套截面高度。研究表明,水套结构参数对水套散热有显著影响,最大温差出现在水套截面宽度与高度比为5或1/5处存在拐点处,在水套设计中应避免该拐点情况。周向水套的温差比轴向水套大63%,带弯管的水套加强了传热,因此,建议选用轴向水套。
图21 螺旋型和轴向型水套结构[96]
Fig.21 Spiral type and axial type water jacket structure[96]
文献[97]提出了一种牵引电机弯曲型水套结构,如图22所示,并与波浪型、螺旋型水套结构进行对比分析,探究了三种水套结构在不同速度驱动周期下绕组的转矩、温度和损耗。结果表明,弯曲型冷却通道在低速时可以承受更高的连续转矩,在一定时间内可维持更高的转矩水平,在低速、中速和高速驱动周期中的峰值绕组温度和总损耗方面表现最佳,尤其是在高速和高加速周期中。
图22 弯曲型水套结构[97]
Fig.22 Curved water jacket structure[97]
文献[98]提出了一种牵引电机“U”型水套结构,如图23所示。“U”型水套与机壳水套连接一体,位于槽内两绕组之间,绕组产生的热量可以直接传导到“U”型水套上,由套内冷却水带走,提高了热传递效率。与机壳水套相比,“U”型水套电机定子绕组最高温度降低46%,峰值功率和功率密度分别提升了30%和38%。
图23 “U”型水套结构[98]
Fig.23 U-shaped jacket structure[98]
机壳水冷能够有效地降低电机温度,使其在相对较高功率密度下运行。但因其需要密封,如果长期高速运行,机械强度不够会使冷却液泄漏,对电机有腐蚀等影响。目前,市面上比亚迪汉、特斯拉的Model S等都采用机壳水套冷却技术来冷却电机。
随着新能源汽车高压高频技术的发展,机壳水冷在面对高功率密度和高转速电机时,已经逐渐显示出局限性。因油具有不导电、良好绝缘性、高散热效率等优点,研究学者尝试在机壳通道中通入油冷却电机,同机壳水冷一样,油在机壳通道中循环流动,达到增强散热的目的。文献[99]提出了一种驱动电机循环油冷却设计方案,如图24所示,研究了螺旋通道尺寸和油温对冷却性能的影响。结果表明,壳体内循环油冷却是对驱动电机进行冷却的有效方式,且油道尺寸对冷却性能影响较大,高度和宽度越小,平均壁面温度越低,但油路压强会相应增大,因此,建议先满足压强设计要求,再选择最低的平均壁温。
图24 循环油冷却结构温度和压强[99]
Fig.24 Circulating oil cooling structure temperature and pressure[99]
文献[100]提出了一种高速电机机壳油-水复合冷却结构,并设计了C型油水通道、内油外水型通道和双螺旋型油水通道三种不同的冷却方案,如图25所示。通过温度场仿真结果可知,C型和双螺旋型油水通道的出油口和套管内壁的平均温度基本相同,可综合考虑加工难度和流动阻力要求细化设计,更适用于定子铁耗高的电机。内油外水型通道的油直接与定子接触,油的温度迅速下降,但套管内壁的温度高于其他两种方案,更适合定子绕组损耗高的电机。
图25 机壳油-水复合冷却结构[100]
Fig.25 Casing oil-water composite cooling structure[100]
间接机壳冷却技术虽然在结构上较为简单,但其散热效率不如直接与电机发热部件接触的内部冷却技术高效,特别是在需要处理大量热量的高功率密度电机应用中。
为了加强定子铁心的冷却效果,许多学者在定子铁心背面设置了冷却通道,让冷却液与定子铁心直接接触,避免了定子背面与壳体之间的热接触电阻,同时使冷却液更接近热源,直接带走热量。
文献[101]在电机机壳和定子铁心背部设计开槽,为避免腐蚀槽内采用油冷却液,槽内冷却液与定子背部直接接触减少了热阻,提高了冷却效率,如图26所示。同时对通道数量冷却能力进行了探究,36通道比24通道冷却效果更佳,然而增加通道数也意味着更复杂的分流和更精密的工艺,因此需要在冷却效率与制造复杂性之间做出权衡。
图26 带冷却槽的电机壳体截面[101]
Fig.26 Section of motor housing with cooling tank[101]
文献[102]在永磁直线电机初级(动子)铁心轭部均匀地覆盖水管,避免了冷却液腐蚀铁心问题,如图27所示。该冷却系统大大降低了温升,提高了推力密度,当达到温度限值时,推力密度可提高到2.76倍。此外研究发现水流速率、水管槽数、保温材料导电性是影响温升的关键因素,优化这些参数可有效控制温升。
图27 定子背面覆盖水管的冷却结构[102]
Fig.27 Cooling structure of stator covered water pipe at back side[102]
针对新能源汽车用永磁同步电机,文献[103]提出在高速和大转矩连续运行条件下,用热管外壳元件代替传统电机定子,额定工况下电机峰值温度可显著降低22.3%。此外对整圆嵌入和直接嵌入两种热管的散热性能进行研究,如图28所示,发现直接嵌入热管技术不仅散热效果更优,而且更易于制造,在未来电机冷却领域具有重要的发展潜力。
图28 电机热管装配[103]
Fig.28 Motor heat pipe assembly drawing[103]
无论是在定子铁心处安装水管还是定子铁心背部开槽设计,都能有效降低定子铁心温度,但这些方法依赖外部液体循环实现冷却,无疑增加了系统的质量和复杂度。在新能源汽车驱动电机追求轻量化和高效率的背景下,在车用电机热管理领域必须仔细权衡这些冷却技术所带来的电磁变化、工艺复杂性和成本问题。
许多研究发现,电机中的热点通常出现在定子绕组中[104]。绕组发热问题主要有两个潜在原因:电机高速运行时的绕组交流损耗会使定子绕组处产生高温,同时绕组绝缘的存在一定程度地阻碍了散 热[105-106]。为了解决这些挑战,许多先进的热设计方案被用于改善绕组冷却效果。
一些研究发现永磁同步电机的局部高温区位于绕组末端[107],目前端部绕组冷却主要有油浸冷 却[108-109]、喷雾冷却[110-111]和水冷却[112-113]三种方式。由于冷却系统直接与绕组表面接触,直接对热源进行冷却,有效增强传热系数,在端部绕组区域发挥了非常优异的散热能力。文献[108]将半油浸冷却应用于永磁同步电机,如图29所示,通过玻璃纤维套将电机分为湿定子腔和干转子腔,定子区域被油淹没,所有固定部件得到充分冷却,旋转部件始终保持干燥无油摩损耗,与油夹套冷却相比,定子绕组温度降低约30%,永磁体温度降低约20%,此外,半油浸冷却不仅增强了冷却效果,同时最小化了摩擦损耗。文献[109]提出了轴向磁通永磁同步电机仅油浸定子端部绕组的冷却技术,如图30所示,用玻璃纤维盖和铝夹套封装端部绕组,使端部绕组完全浸没在油中,与绕组间接水冷相比,进口冷却液温度为20~100℃时,热量可提取约2.87倍,额定转矩约为1.89~2.39倍。油浸冷却在高功率密度和高速电机的冷却效果非常可观,但是其设计和制造更为复杂,需要精确的密封和油路设计,同时要防止油泄漏到转子中,以及油腐蚀和油老化问题。
图29 电机半油浸冷却结构[108]
Fig.29 Motor half oil immersion cooling structure[108]
图30 端部绕组油浸冷却结构[109]
Fig.30 End winding oil immersion cooling structure[109]
文献[114-117]探讨了发卡电机端部绕组的喷油冷却技术,如图31所示,探明了发卡绕组端部区域温度分布、对流换热系数和冷却效率,表明发卡绕组与喷油冷却相结合可有效提高电机热管理性能,分析不同喷嘴类型和数量对喷油冷却性能的影响,在此基础上提出总热阻更低和冷却能力更高效的油射流冷却方式,研究了不同类型油和倾斜角度对油射流冷却性能的影响[118]。
图31 端部绕组喷油冷却结构[114-117]
Fig.31 End winding oil injection cooling structure[114-117]
尽管喷油冷却在小而平坦的表面上可以实现非常高的对流换热系数,但在多层发卡中,会因端部绕组的复杂和大面积,对流换热系数显著降低[119]。油与转子等旋转部件直接接触,需要考虑电机高速运行下的阻尼问题。同时,还要考虑喷嘴的腐蚀、侵蚀和堵塞等问题带来的电机可靠性和鲁棒性问题[120],此外,喷油冷却结构增加了电机设计和制造的复杂性,而且受到空间和成本的限制。
为了避免油直接与电机部件接触并且消除油与高速旋转转子摩擦产生的损耗和热量,文献[113]提出了一种轴向磁通分段定子被包裹在玻璃纤维壳中的冷却系统,允许油注入与绕组直接接触的定子中,采用阻流器防止流体绕过外围,如图32所示。最大热点温度降低约13 K,电流密度提高约7%。
图32 分段定子油冷系统[113]
Fig.32 Sectional stator oil cooling system[113]
文献[121]提出了一种分数槽集中绕组永磁同步电机端部绕组热管冷却方法,创新地将环形冷却水管直接放入上下层端部绕组之间,如图33所示,为端部绕组提供了额外冷却路径。与水套冷却方法相比,该冷却方法的峰值绕组温度可以降低29℃。同时还对管道材料进行了研究,结果表明,硅橡胶是提高永磁同步电机冷却能力的最佳选择。
图33 端部绕组热管冷却方法[121]
Fig.33 End winding heat pipe cooling method[121]
文献[107]提出通过热管将永磁同步电机绕组的热量直接传递到端盖,再由外壳冷却水带走,热量传输如图34所示。在两端端盖开槽,槽上布置若干根90°弯曲的热管,热管一端涂上导热硅脂放入端盖槽内,另一端伸入端部绕组空腔内,热管周围填充电子灌封胶。热管和灌封胶可快速输出端部绕组热量,有效降低端部绕组温升。这无疑为电机散热提供了一个新的研究方向。
图34 热管式电机传热[107]
Fig.34 Heat transfer diagram of heat pipe motor[107]
文献[122-123]提出了双定子单转子轴向磁通电机的直接绕组冷却方式,如图35所示,由不锈钢冷却管紧密缠绕在绞合利兹线绕组上,使用油或水作为冷却液将绕组产生的热量带走。实验结果表明,在小型电机中也是可行的,尤其是在定子焦耳损耗占主导地位的情况下。文献[124]提出了一种扁线电机槽内部冷却方式,如图36所示,利用定子槽内两个绕组之间三角形空间和近槽口空间插入冷却管道来提高填充因子,与具有水套冷却圆线电机相比,扁线电机槽内部冷却方式显示出卓越的冷却性能,在大幅降低绕组温升的同时有效地抑制了转子温升。
图35 直接绕组冷却方式[123]
Fig.35 Direct winding cooling mode[123]
图36 扁线电机槽内部冷却方式[124]
Fig.36 Flat wire motor groove internal cooling mode[124]
尽管如此,上述冷却方式仅适用于非常规绕组结构(即轴向磁通电机利兹线和扁线),且绕组填充系数不足,虽然冷却装置占用空间,但冷却效果越好,电流密度越高,这需要在填充系数和冷却面积之间做出权衡,以实现电机的最佳性能。随着永磁同步电机绕组逐渐扁线化,该冷却结构未来具有重要的参考价值。
文献[125]提出了一种将扁平热管与外壳水冷却相结合的轴向磁通永磁同步电机新型定子冷却结构,如图37所示。外壳水冷却用于带走整个电机的热量,扁平热管安装在分块定子之间,直接冷却绕组,以增强电机内部冷却效率。实验证明,该新型结构能充分加速定子的热量释放,改善定子温度分布,尽管如此,其机械稳定性仍需进一步验证。
图37 扁平热管冷却结构[125]
Fig.37 Flat heat pipe cooling structure[125]
油浸冷却、油喷冷却、热管冷却等方法均可显著降低电机绕组温度,提高电机的冷却效果,但其冷却结构相对复杂,存在油污染和热管堵塞风险,运行和维护成本较高。
还有一些学者尝试在定子端部绕组上应用导热灌封材料来降低热点温度,即将灌封材料填充于端部绕组和机壳之间的间隙,提供热传导路径。文献[126]将硅凝胶封装在永磁同步电机端部绕组和外壳冷却套之间,作为一种增强的热管理策略,温升实验结果表明,在相同冷却条件下,灌封硅凝胶电机在任何工况下的稳定工作温度都低于原电机,最大温差可达27.3℃,降低23.6%。此外,在峰值负荷条件下,灌封硅凝胶电机的稳定运行时间增加了约两倍。文献[127]采用导热环氧树脂灌封来增强从绕组到外壳冷却套的热量传递,灌封过程如图38所示,对电机进行了稳态和瞬态热测量,与未灌封电机相比,整体灌封和端部灌封电机的绕组温度显著降低,温度分布更加均匀,减少了绕组热点,端部灌封与整体灌封获得几乎相同的热效应,但整体灌封电机导热系数降至1/3。
图38 端部绕组灌封过程
Fig.38 End winding potting process
结合灌封技术,文献[128]又提出了一种齿槽绕组永磁同步电机定子灌封槽内油冷技术,如图39所示,使用导热环氧树脂对定子进行灌封,并利用槽内未被绕组填充的空间创建油冷却通道提高冷却效率。仿真和实验表明,电机的热点位于槽中部,证明了灌封槽内油冷技术对端部绕组冷却的有效性。采用该冷却技术的电机能够实现高达25 A/mm2的连续电流密度和35 A/mm2、30 s的峰值电流密度,在当时同类大小的全旋转实验中是前所未有的。
图39 定子灌封槽内油冷技术[128]
Fig.39 Slot oil cooling technology of stator potting[128]
绕组灌封技术为永磁同步电机提供了一种高效的热管理方案,可实现更均匀的绕组温度分布,尤其是多层绕组效果更明显。但仍面临诸多挑战:灌封材料需耐高温、低黏度、高导热系数、优异绝缘性,同时灌封结构设计要求高、灌封工艺复杂,此外,成本控制亦为难题。
驱动电机的高速化趋势增加了转子损耗,使得转子温度升高,影响永磁体的性能和可靠性,尤其是高速运行时[129],较高温度下剩磁和矫顽力会大幅下降,发生永磁体退磁,严重时甚至失效。重稀土永磁材料可以有效防止高温退磁,但成本高昂,因此主动转子冷却对于减少重稀土永磁材料和提升电机功率密度至关重要,符合可持续发展战略。
在转子轴上安装风扇是最常见的降温方法,但在空间受限的驱动电机中会受到限制。因此,文献[130]针对轴向磁通永磁同步电机开发出利用转子冷却的二次冷却系统,如图40所示。离心式风扇叶片直接附着在转子上,冷却空气从中央入口流入后从侧面出口排出,流动过程中冷却了转子及永磁体。与液体冷却方法不同,该冷却方法可以在不增加二次冷却回路的情况下更好地对转子永磁体进行热管理,减少由退磁和退化而导致故障的风险,但是在高速运行条件下电机摩擦损耗和风阻损耗可能会超过电损耗。
图40 电机二次冷却系统[130]
Fig.40 Motor secondary cooling system[130]
为了实现高速电机传热性能更优和机械损耗更低,研究者们将空心轴引入转子冷却,冷却剂流经轴中的冷却通道,直接吸收并带走转子产生的热量,有效地提升了电机冷却效果。带空心轴的油介质转子冷却拓扑结构如图41所示[118, 131-132]。文献[131]研究了带直通式空心轴的永磁同步电机油介质转子冷却结构,首次确定并解释了旋转对油冷轴换热的影响,旋转速度越快对流换热系数越大,但在高速下影响逐渐减弱,入口油介质的流量和温度对对流换热系数影响不大。随后文献[118, 132]提出了循环式空心轴和油喷式空心轴永磁同步电机油介质转子冷却结构,循环式空心轴油冷结构的对流换热系数在低速和小流量下具有明显优势,最高可比直通式空心轴油冷结构高出58%,但在高转速下可能因油摩损耗大而劣于直通式空心轴油冷结构。油喷式空心轴油冷结构在转子旋转离心力作用下使油从转子两端端盖上油孔喷射出来,直接冷却定子绕组和铁心,具有更好的冷却效果,特别是在高速运行时。
图41 带空心轴的油介质转子冷却拓扑结构[118, 131-132]
Fig.41 Oil medium rotor cooling topology with hollow shaft[118, 131-132]
上述空心轴转子冷却研究主要聚焦以油作为冷却介质,而未充分利用水的卓越冷却性能。文献[133]提出了一种创新的水冷却方案,即将空心轴与螺旋水道相结合用于转子冷却,如图42所示,并比较了油和水作为冷却介质时的冷却效果。结果表明,使用水作为冷却介质时的冷却效率显著优于油,此外还验证了空心轴螺旋水冷系统在提升冷却效率方面的显著效果,以及该系统在高速运转条件下的卓越冷却性能和适用性。
图42 空心轴与螺旋水道相结合的转子冷却方式[133]
Fig.42 The rotor cooling mode combining hollow shaft and spiral channel[133]
从冷却效果来看,带空心轴的转子冷却结构可有效地解决转子温升过高问题,但为了满足电机可靠性和稳定性,转轴必须具有良好的密封性和高机械强度,这也大大增加了实现该热设计的难度和成本。
转子旋转喷射油冷技术是降低永磁同步电机中永磁体温度的一种有效冷却方法,在电机转子的内部指向一个液体射流,射流可通过在端部边缘或空心轴上设置喷嘴将冷却油送到空心轴的多个出口处,对电机内部进行润滑和冷却[134-135],转子喷射油冷结构如图43所示。在转子内壁喷射冷却油时,射流撞击区会产生较大的表面传热系数。此外,由于转子旋转会形成一层薄油膜,进一步增强了传热能力。比亚迪的双模式智能(Dual Mode Intelligent, DMI)混动技术采用的就是转子喷射油冷技术。
图43 转子喷射油冷结构[134-135]
Fig.43 Rotor injection oil cooling structure[134-135]
转子旋转热管冷却技术是一种高效的两相流热管理方案,特别适用于高速旋转场合。该技术主要依赖工作流体的相变,流体在蒸发器中吸收热量蒸发成蒸汽,蒸汽被压力差与旋转作用驱动到冷凝器后冷凝,冷凝液再通过离心力返回蒸发器,形成一个连续的循环,如图44所示。文献[136]对锥形冷凝器旋转热管内的流动和换热现象进行了数值研究。结果表明,随着换热速率和转速的增加,旋转热管总热阻减小,且锥形冷凝器热阻占主导地位,此外,与乙醇相比,水的热导率、热膨胀系数更大,更有助于增强蒸发器内液体的自然对流。
图44 转子旋转热管冷却结构[136]
Fig.44 The rotor rotates the heat pipe cooling structure[136]
文献[137]对电动汽车用永磁同步电机的三种转子冷却技术进行了评估,空心轴液体冷却和旋转热管冷却技术在电机部件中产生等效的温度分布,然而由于转子内部的冷却效果会受到蜘蛛臂的热传导性能限制,实际冷却相对于产生热损的位置是不利的,导致这些冷却技术未能充分发挥其冷却潜力,相比之下,转子旋转射流冷却技术直接与转子铁心进行强制对流,显著提高了冷却效率,因此,转子旋转射流冷却技术被认为是新能源汽车用永磁同步电机最有效的冷却技术,为驱动电机的热管理和冷却技术选择提供了重要参考。
除上述冷却技术外,电机转子冷却技术领域又出现了一种潜力较大的解决方案——转子轴套冷却技术。该技术通过增加轴直径,并在轴外表面附近设置封闭的轴向护套,实现流体与磁铁的近距离接触,显著降低了热阻。又由于Coriolis流动的作用,通道中的传热系数非常高。尽管转子轴套冷却技术在传热效率上展现出了巨大潜力,但目前仍面临一些机械和液压方面的挑战。德纳(DANA)公司正在积极申请相关专利,并计划在2025年将这项技术应用于德纳高功率型电驱动系统中。实验结果已经初步验证了转子轴套冷却技术的可行性和有效性[138]。
在转子冷却技术选择和冷却结构设计中,不仅要考虑冷却效果,也需要考虑成本工艺等问题,以及电机在高速运行时,冷却结构的机械强度能否满足电机持续高速高效率运行。
将驱动电机不同冷却技术及其优缺点整理见表5。
表5 驱动电机冷却技术
Tab.5 Cooling technologies for drive motors
冷却技术具体措施优点缺点 机壳冷却机壳水冷结构简单,成熟可靠;有效降低电机整体温度冷却效率较低;长期高速运行可能导致密封失效和冷却液泄漏 机壳油冷油具有绝缘性,效率高需平衡压强与温降;存在油泄漏和腐蚀风险 油-水复合冷却结合油-水优势,兼顾定子铁心和绕组冷却需求结构复杂,加工难度高;流动阻力大,需优化设计 定子铁心冷却定子背面开槽油冷直接接触热源,减少热阻;冷却效率高增加制造复杂性;多通道设计导致分流不均,工艺要求高 定子铁心覆盖水管避免冷却液腐蚀铁心;降低温升,提高推力密度依赖外部循环系统,增加质量;水管材料需耐腐蚀 热管嵌入定子散热效果显著;制造相对简单热管与铁心结合需精密设计;长期运行稳定性待验证 定子绕组冷却油浸冷却直接冷却热源;减少摩擦损耗密封要求高,油泄漏风险大;油老化需定期维护;制造成本高 喷油冷却局部表面传热系数高,适合复杂端部绕组喷嘴易堵塞或腐蚀;油与转子接触增加摩擦损耗;系统复杂 热管冷却高效传热;适用于扁线电机,提升电流密度热管易堵塞;扁线填充系数低,需权衡冷却面积与空间 灌封材料均匀温度,降低热点温差;延长稳定运行时间材料需耐高温、高导热;灌封工艺复杂;成本高 转子冷却空心轴油冷/水冷直接冷却转子,解决永磁体退磁问题密封性和机械强度要求高;空心轴加工难度大;高速油摩损耗增加
(续)
冷却技术具体措施优点缺点 转子冷却转子喷射油冷强制对流提升冷却效率;薄油膜增强传热油喷射需精密控制;旋转部件润滑与冷却平衡困难;油路设计复杂 旋转热管冷却两相流高效传热;热阻随转速增加而降低依赖相变介质;锥形冷凝器设计复杂;长期运行可靠性待验证 转子轴套冷却传热系数极高,降低热阻机械和液压挑战未完全解决;技术尚处于研发阶段
中国新能源汽车凭借持续增长的高产量逐步形成规模效应,在优质劳动力加持和政策扶持下生产成本显著下降[139]。同时,自主可控的产业体系和强大的产业集群共同构建起从零部件供应、整车制造到售后服务的完整生态产业链。目前,已形成了长三角(特斯拉、上汽、理想等)、珠三角(比亚迪、广汽、小鹏等)、京津冀(长城、小米、北汽等)、成渝(长安、赛力斯等)等多个具备国际竞争力的产业集群[140]。新能源汽车发展的本质是技术创新与资源整合[141-142],新能源汽车驱动电机的产业化更是高度依赖成熟且完善的产业链集群。
产业链上游新兴技术应用受阻的关键在于成本过高,难以实现产业化。在电机零部件领域,油冷系统的水泵、铝制壳体等已形成成熟的国内外供应链,但热管、高导热灌封胶等新材料,仍缺乏成熟的产业化技术。冷却技术方面,水冷曾是主流且加工制造技术成熟,但随着高功率电机发展,油冷技术逐渐取而代之并实现产业化,成为当下多数新能源汽车的首选。国内车企在油冷技术上各有特色,比亚迪采用直喷式转子油冷,小鹏采用铁心中间进油和一侧进油方式,博格华纳采用向心式油冷技术。国外厂商同样在冷却系统研究上投入颇多,特斯拉Model 3/Y采用定子油槽加端部油喷结合转子油喷冷却,美国Lucid采用齿内直接油冷技术[143]。欧洲车企在新能源领域起步相对较晚,雷诺集团旗下欧洲销量领先的Zoe采用电励磁同步电机和类似特斯拉的定子铁心开槽油冷技术,而大众、宝马、保时捷等车企仍沿用水冷技术[144]。日本虽汽车研发实力强劲,丰田、本田、日产等品牌闻名全球,但其新能源汽车发展速度远赶不上欧美企业[145],丰田Prius历经多代产品迭代,冷却技术也从自动变速器油直接喷淋冷却,发展到安装润滑油冷却器,再到更换润滑油冷却。
产业链中游驱动电机制造技术发展以产业自动化为前提。以扁线电机和圆线电机为例,扁线电机凭借高槽满率快速崛起,已形成成熟的产业结构,逐步替代圆线电机。在扁线电机绕组高频损耗技术方面,国内外厂商大多掌握多层扁线绕组技术,不过层数存在差异,比亚迪能实现6层扁线电机,博格华纳、华域电动等多采用8层扁线电机,特斯拉曾是唯一应用10层扁线电机的企业,而2025年比亚迪新研发的扁线电机也达到了10层水平。绕组换位技术虽在抑制定子绕组高频损耗上优势显著,但受限于专业加工绞线设备及工艺,目前仅在大容量汽轮、水轮电机上应用,尚未实现新能源汽车驱动电机的量产。
在产业链下游的应用方面,新能源汽车无疑是驱动电机最大的应用市场。同时,国内一系列政策的出台,进一步推动新能源汽车驱动电机朝着高效率、低损耗方向发展。
将国内外热门的新能源汽车厂商量产驱动电机、搭载车型及其技术特点总结[146-152]见表6。
表6 国内外热门新能源汽车驱动电机应用
Tab.6 Popular applications of drive motors for new energy vehicles at home and abroad
厂商车型电机技术特点 比亚迪[45]汉L、唐L永磁同步电机转速高达30 511 r/min;0.2 mm超薄定子硅钢片;10层扁线绕组;创新冷媒直冷系统 小米[146]Su7永磁同步电机 (V6/V6s)8层扁线绕组;双向全油冷却;S型油电路设计;交错硅钢片设计 华域电动[58]上汽ER6永磁同步电机8层扁线绕组;定子和转子内部采用油冷,逆变器和定子外部采用水冷 博格华纳[59]理想 L8、L9永磁同步电机8层扁线绕组;采用向心式冷却油路,冷却油从外圈部分喷出 蔚来[60]ET9永磁同步电机连续波绕组,槽满率达86%;3D喷淋油冷设计 广汽埃安[81]昊铂HL永磁同步电机非晶合金定子:碳纤维高速转子 华为[147]问界永磁同步电机 (Drive One)圆线绕组;电机定子、转子浸入式冷却
(续)
厂商车型电机技术特点 特斯拉[46]Model 3/Y永磁同步电机 (3D6)10层扁线绕组;铁心轭部通油,绕组端部喷淋;转子喷射油冷 Lucid[148]Lucid Air永磁同步电机连续波绕组;在定子开口间隔中布置了横向通孔,在电机内部形成冷却循环 雷诺[149]Zoe电励磁同步电机励磁线圈取永磁体;定子铁心开槽 宝马[150]I3电励磁同步电机 (第五代eDrive)励磁线圈取永磁体;四层发卡扁线绕组;冷却水套设计 丰田[151]Prius永磁同步电机采用自动变速器油,直接对电机绕组喷淋冷却 保时捷[152]Taycan永磁同步电机发卡绕组;冷却水套设计
本文详细阐述了新能源汽车驱动电机的种类及其特点、热设计技术、热管理技术等关键技术的发展情况,并给出了新能源汽车驱动电机的未来发展趋势和技术难点。总体来看:
1)驱动电机永磁化。永磁同步电机因其卓越的能效比、高功率因数、高功率密度以及出色的可靠性已逐渐取代了传统电机,然而永磁体在高温环境下的退磁问题仍是一个亟待解决的技术挑战。降低损耗和优化冷却系统将为未来的研究重点,以提高新能源汽车驱动电机在高温环境下的永磁体性能和寿命。
2)永磁同步电机扁线化。扁线电机有着较高的槽满率,高槽满率意味着高效率、高功率密度、高转矩密度,这是传统圆线电机无法比拟的,但其在高速环境下的高频交流损耗问题却十分棘手,变截面绕组、连续波绕组、绞合压方绕组、端部换位绕组、混合换位绕组、换位绕组等技术为抑制高频交流损耗提供了设计新思路,尤其是绕组换位技术有望成为驱动电机第三代绕组引领技术。但随着绕组结构的复杂化,其制造工艺和系列化生产问题成为制约其进一步发展的关键问题。
3)永磁同步电机非晶/纳米晶化。在高压高频运行环境下,电机铁心损耗问题变得尤为突出,非晶合金、纳米晶合金等新材料在抑制铁心高频损耗方面具有巨大潜力,但其在商业化生产方面仍然面临挑战,冲压和叠压制造工艺的复杂化和高工艺精度要求成为制约其进一步发展的关键问题。
4)永磁同步电机油冷化。目前,新能源汽车中水冷因其低成本以及较好的冷却效果仍然是主流,但油冷因其卓越的冷却效果和独特的物理特性,展现出了明显的优势。油冷能够直接与电机内部接触,有效带走热量,浸油、淋油、喷油、射油、空心轴等油冷技术为冷却系统设计提供了多样化的选择和设计依据,但是其高成本和复杂结构与工艺是未来需要克服的一大难题。将来通过不断的技术创新,油冷有望成为更高效、更可靠的电机热管理技术。
本文对近年来新能源汽车驱动电机的种类及其特点、热设计技术、热管理技术等关键技术的发展情况进行了整理与分析。首先,对驱动电机的种类及优缺点进行了分析比较,未来发展主要是永磁同步电机。然后,根据驱动电机热设计技术,从定子绕组损耗抑制技术和定子铁心损耗抑制技术这两方面讨论如何有效抑制电机损耗,绕组换位技术和铁心材料非晶/纳米晶化是匹配驱动电机高压高频化发展的最佳手段,可有效提高电机效率,降低电机温升。最后,对比分析了驱动电机热管理技术及其优缺点,为应对驱动电机更高功率密度发展要求,未来油冷化热管理技术将势在必行、独占鳌头。综上所述,新能源驱动电机的发展主要是永磁同步电机,如何有效抑制其温升是限制其发展的一大难题。随着对永磁同步电机热设计与热管理技术研究的不断深入,其重要性愈发凸显,这将吸引更多研究者的关注,而相关技术的持续进步也将为永磁同步电机的发展开辟更为广阔的应用空间。
参考文献
[1] Ehsani M, Singh K V, Bansal H O, et al. State of the art and trends in electric and hybrid electric vehicles[J]. Proceedings of the IEEE, 2021, 109(6): 967-984.
[2] IEA. Electric vehicles[EB/OL]. https://www.iea.org/ energy-system/transport/electric-vehicles.
[3] 鞠孝伟, 张凤阁, 程远, 等. 车用驱动电机扁线绕组关键问题研究综述[J]. 中国电机工程学报, 2024, 44(15): 6181-6199.
Ju Xiaowei, Zhang Fengge, Cheng Yuan, et al. Overview of key issues of flat wire winding of traction motor for electric vehicles[J]. Proceedings of the CSEE, 2024, 44(15): 6181-6199.
[4] Cai Chilan, Wang Xiaogang, Bai Yuewei, et al. Motor drive system design for electric vehicle[C]//2011 International Conference on Electric Information and Control Engineering, Wuhan, 2011: 1480-1483.
[5] 中国汽车工程学会. 节能与新能源汽车技术路线图2.0[M]. 2版. 北京: 机械工业出版社, 2021.
[6] 王晓远, 高鹏, 赵玉双. 电动汽车用高功率密度电机关键技术[J]. 电工技术学报, 2015, 30(6): 53-59.
Wang Xiaoyuan, Gao Peng, Zhao Yushuang. Key technology of high power density motors in electric vehicles[J]. Transactions of China Electrotechnical Society, 2015, 30(6): 53-59.
[7] 林明耀, 乐伟, 林克曼, 等. 轴向永磁电机热设计及其研究发展综述[J]. 中国电机工程学报, 2021, 41(6): 1914-1929.
Lin Mingyao, Le Wei, Lin Keman, et al. Overview on research and development of thermal design methods of axial flux permanent magnet machines[J]. Pro- ceedings of the CSEE, 2021, 41(6): 1914-1929.
[8] Gundabattini E, Mystkowski A, Raja Singh R, et al. Water cooling, PSG, PCM, cryogenic cooling strategies and thermal analysis (experimental and analytical) of a permanent magnet synchronous motor: a review[J]. Sādhanā, 2021, 46(3): 124.
[9] König P, Sharma D, Konda K R, et al. Comprehensive review on cooling of permanent magnet synchronous motors and their qualitative assessment for aerospace applications[J]. Energies, 2023, 16(22): 7524.
[10] Credo A, Villani M, Fabri G, et al. Adoption of the synchronous reluctance motor in electric vehicles: a focus on the flux weakening capability[J]. IEEE Transactions on Transportation Electrification, 2022, 9(1): 805-818.
[11] Abdelrahman A S, Algarny K S, Youssef M Z. A novel platform for powertrain modeling of electric cars with experimental validation using real-time hardware in the loop (HIL): a case study of GM second generation chevrolet volt[J]. IEEE Transac- tions on Power Electronics, 2018, 33(11): 9762-9771.
[12] 许建锋, 阮丁山, 毛林林. 新能源汽车永磁同步电机中钕铁硼磁体的回收[J]. 中国稀土学报, 2022, 40(3): 375-384.
Xu Jianfeng, Ruan Dingshan, Mao Linlin. Recovery of Nd-Fe-B magnet from permanent magnet syn- chronous motor of new energy vehicle[J]. Journal of the Chinese Society of Rare Earths, 2022, 40(3): 375-384.
[13] Zhang Qing, Tan Luyao, Xu Guanghua. Evaluating transient performance of servo mechanisms by analysing stator current of PMSM[J]. Mechanical Systems and Signal Processing, 2018, 101: 535-548.
[14] Moosavi S S, Djerdir A, Amirat Y A, et al. Demag- netization fault diagnosis in permanent magnet synchronous motors: a review of the state-of-the- art[J]. Journal of Magnetism and Magnetic Materials, 2015, 391: 203-212.
[15] 熊斌, 崔刚, 鲍炳炎, 等. 基于磁热耦合法的高功率密度永磁电机永磁体温度分布特性与试验研究[J]. 电机与控制学报, 2024, 28(11): 104-116.
Xiong Bin, Cui Gang, Bao Bingyan, et al. Tempera- ture distribution characteristics and experiment of permanent magnet for high power density permanent magnet motor based on electromagnetic thermal coupling method[J]. Electric Machines and Control, 2024, 28(11): 104-116.
[16] 鞠孝伟, 龙佳兴, 张凤阁, 等. 电动飞行汽车用推进电机发展现状和研究综述[J]. 电工技术学报, 2025, 40(17): 5402-5421.
Ju Xiaowei, Long Jiaxing, Zhang Fengge, et al. Development status and research overview of pro- pulsion motors for eVTOL[J]. Transactions of China Electrotechnical Society, 2025, 40(17): 5402-5421.
[17] 关涛, 刘大猛, 何永勇. 永磁轮毂电机技术发展综述[J]. 电工技术学报, 2024, 39(2): 378-396.
Guan Tao, Liu Dameng, He Yongyong. Review on development of permanent magnet in-wheel motors[J]. Transactions of China Electrotechnical Society, 2024, 39(2): 378-396.
[18] 崔刚, 熊斌, 黄康杰, 等. 电动汽车用永磁电机的失磁空间分布特性及影响因素[J]. 电工技术学报, 2023, 38(22): 5959-5974.
Cui Gang, Xiong Bin, Huang Kangjie, et al. Spatial distribution characteristics and influencing factors of demagnetization of permanent magnet motor for electric vehicle[J]. Transactions of China Electro- technical Society, 2023, 38(22): 5959-5974.
[19] Xu Zhenyong, Geng Haipeng. Loss analysis of high speed permanent magnet synchronous motor[C]//2022 IEEE International Conference on Mechatronics and Automation (ICMA), Guilin, China, 2022: 698-703.
[20] 高鹏, 任红兴, 王晓远, 等. 磁极径向组合式定子无磁轭模块化轴向磁通电机磁热特性分析[J]. 电工技术学报, 2025, 40(24): 7969-7983.
Gao Peng, Ren Hongxing, Wang Xiaoyuan, et al. Magnetic and thermal characteristics analysis of magnetic pole radial combination yokeless and segmented armature axial flux machine[J]. Transac- tions of China Electrotechnical Society, 2025, 40(24): 7969-7983.
[21] 佟文明, 田野, 李晓健, 等. 双层复合护套高速永磁电机转子涡流损耗解析模型[J]. 电工技术学报, 2024, 39(14): 4328-4340.
Tong Wenming, Tian Ye, Li Xiaojian, et al. Analytical modeling for rotor eddy current loss of high-speed surface-mounted permanent magnet motor with double-layer compound retaining sleeve[J]. Transactions of China Electrotechnical Society, 2024, 39(14): 4328-4340.
[22] 佟文明, 杨先凯, 鹿吉文, 等. 双层永磁体结构高速永磁电机转子涡流损耗解析模型[J]. 电工技术学报, 2024, 39(20): 6293-6304.
Tong Wenming, Yang Xiankai, Lu Jiwen, et al. Rotor eddy current loss analytical model for high-speed permanent magnet motor based on double layer permanent magnet structure[J]. Transactions of China Electrotechnical Society, 2024, 39(20): 6293-6304.
[23] 马铱林, 袁浩, 尹威, 等. 考虑等效电磁损耗电阻偏移的永磁同步电机直流信号注入在线参数辨识方法[J]. 电工技术学报, 2023, 38(22): 6015-6026.
Ma Yilin, Yuan Hao, Yin Wei, et al. DC-signal- injection-based online parameters identification for permanent magnet synchronous machine considering variation of equivalent electromagnetic loss resi- stance[J]. Transactions of China Electrotechnical Society, 2023, 38(22): 6015-6026.
[24] 陈丽香, 付佳玉, 张超, 等. 电动汽车用永磁电机温升及冷却的研究[J]. 微电机, 2020, 53(6): 13-17, 23.
Chen Lixiang, Fu Jiayu, Zhang Chao, et al. Research on temperature rise and cooling of permanent magnet motors for electric vehicles[J]. Micromotors, 2020, 53(6): 13-17, 23.
[25] Carstensen C E, Bauer S E, Inderka R B, et al. Efficiency comparison of different winding confi- gurations for switched reluctance vehicle propulsion drives[C]//20th International Electric Vehicle Sym- posium (EVS-20), Long Beach CA(US), 2003: 1-12.
[26] Sullivan C R. Optimal choice for number of strands in a Litz-wire transformer winding[J]. IEEE Transac- tions on Power Electronics, 1999, 14(2): 283-291.
[27] Murgatroyd P N. Calculation of proximity losses in multistranded conductor bunches[J]. IEE Proceedings A (Physical Science, Measurement and Instrumentation, Management and Education), 1989, 136(3): 115-120.
[28] Lotfi A W, Lee F C. Proximity losses in short coils of circular cylindrical windings[C]//23rd Annual IEEE Power Electronics Specialists Conference, Toledo, Spain, 1992: 1253-1260.
[29] Inderka R B, Carstensen C E, De Doncker R W. Eddy currents in medium power switched reluctance machines[C]//2002 IEEE 33rd Annual IEEE Power Electronics Specialists Conference, Cairns, QLD, Australia, 2002: 979-984.
[30] Ostovic V. Three-dimensional eddy currents com- putation in conductors of electrical machines[C]// 36st Annual IEEE Inductrial Application Conference, Chicago, IL, USA, 2001: 737-744.
[31] Arumugam P, Hamiti T, Gerada C. Modeling of different winding configurations for fault-tolerant permanent magnet machines to restrain interturn short-circuit current[J]. IEEE Transactions on Energy Conversion, 2012, 27(2): 351-361.
[32] 王斯博, 孙明冲, 龚海桂, 等. 车用高速永磁同步电机低交流损耗定子绕组优化[J]. 电机与控制学报, 2025, 29(1): 25-36.
Wang Sibo, Sun Mingchong, Gong Haigui, et al. Optimization of low AC loss stator winding for high-speed permanent magnet synchronous motor for automotive applications[J]. Electric Machines and Control, 2025, 29(1): 25-36.
[33] 王耀, 程远, 高博, 等. 基于有限元降阶泛化的扁线绕组交流损耗快速计算方法[J]. 电工技术学报, 2025, 40(18): 5832-5844.
Wang Yao, Cheng Yuan, Gao Bo, et al. Fast calculation of AC losses in flat wire windings based on finite element reduced order generalization method[J]. Transactions of China Electrotechnical Society, 2025, 40(18): 5832-5844.
[34] 王晓光, 尹浩, 余仁伟. 轴向磁通无铁心永磁电机多层矩形扁线绕组涡流损耗解析计算及优化[J]. 电工技术学报, 2023, 38(12): 3130-3140.
Wang Xiaoguang, Yin Hao, Yu Renwei. Analytical calculation and parameter optimization of eddy current loss for coreless axial flux permanent magnet synchronous machine with multilayer flat wire winding[J]. Transactions of China Electrotechnical Society, 2023, 38(12): 3130-3140.
[35] Bianchi N, Berardi G. Analytical approach to design hairpin windings in high performance electric vehicle motors[C]//2018 IEEE Energy Conversion Congress and Exposition (ECCE), Portland, OR, USA, 2018: 4398-4405.
[36] Matt D, Boubaker N. Very low voltage and high efficiency motorisation for electric vehicles[J]. Emerging Electric Machines: Advances, Perspectives and Applications, 2021: 233900397.
[37] Masoumi M, Rajasekhara K, Parati D, et al. Manu- facturing techniques for electric motor coils with round copper wires[J]. IEEE Access, 2022, 10: 130212-130223.
[38] Chin J W, Cha K S, Park M R, et al. High efficiency PMSM with high slot fill factor coil for heavy-duty EV traction considering AC resistance[J]. IEEE Transactions on Energy Conversion, 2020, 36(2): 883-894.
[39] Berardi G, Nategh S, Bianchi N, et al. A comparison between random and hairpin winding in E-mobility applications[C]//IECON 2020 The 46th Annual Con- ference of the IEEE Industrial Electronics Society, Singapore, 2020: 815-820.
[40] Cai Wei, Fulton D, Congdon C L. Multi-set rectan- gular copper hairpin windings for electric machines: US6894417[P]. 2005-05-17.
[41] Arzillo A, Braglia P, Nuzzo S, et al. Challenges and future opportunities of hairpin technologies[C]//2020 IEEE 29th International Symposium on Industrial Electronics (ISIE), Delft, Netherlands, 2020: 277-282.
[42] Zou Tianjie, Gerada D, Rocca A L, et al. A com- prehensive design guideline of hairpin windings for high power density electric vehicle traction motors[J]. IEEE Transactions on Transportation Electrification, 2022, 8(3): 3578-3593.
[43] Juergens J, Fricassè A, Marengo L, et al. Innovative design of an air cooled ferrite permanent magnet assisted synchronous reluctance machine for auto- motive traction application[C]//2016 XXII Inter- national Conference on Electrical Machines (ICEM), Lausanne, Switzerland, 2016: 803-810.
[44] Momen F, Rahman K, Son Y. Electrical propulsion system design of chevrolet bolt battery electric vehicle[J]. IEEE Transactions on Industry Appli- cations, 2018, 55(1): 376-384.
[45] 萝卜报告. 这才是比亚迪的真正实力[EB/OL]. (2025- 03-21). https://news.qq.com/rain/a/20250321A09H4900.
[46] AEE汽车技术平台. 特斯拉Tesla电驱动进化史,少而精的借鉴意义[EB/OL]. (2024-12-13). https:// mp.weixin.qq.com/s/YW-k5mxdVJ65Hz6X8Ugh7g.
[47] Preci E, Nuzzo S, Valente G, et al. Segmented hairpin topology for reduced losses at high-frequency operations[J]. IEEE Transactions on Transportation Electrification, 2022, 8(1): 688-698.
[48] Zhao Yu, Li Dawei, Pei Tonghao, et al. Overview of the rectangular wire windings AC electrical machine[J]. CES Transactions on Electrical Machines and Systems, 2019, 3(2): 160-169.
[49] Islam M S, Husain I, Ahmed A, et al. Asymmetric bar winding for high-speed traction electric machines[J]. IEEE Transactions on Transportation Electrification, 2020, 6(1): 3-15.
[50] 杨永喜, 蔡蔚, 赵慧超, 等. 新能源汽车高速电机定子换位绕组优化设计[J]. 电机与控制学报, 2023, 27(10): 85-95.
Yang Yongxi, Cai Wei, Zhao Huichao, et al. Design and optimization of the transported winding for the high-speed electrical machine of electric vehicles[J]. Electric Machines and Control, 2023, 27(10): 85-95.
[51] Kampker A, Heimes H H, Dorn B, et al. Challenges of the continuous hairpin technology for production techniques[J]. Energy Reports, 2023, 9: 107-114.
[52] EDC电驱未来. 新能源汽车讲解|扁线电机定子产品与工艺[EB/OL]. (2025-04-23). https://mp.weixin. qq.com/s/VPQuLCjOLBSxZ-JG0PEmGw.
[53] Hiruma S, Otomo Y, Igarashi H. Eddy current analysis of Litz wire using homogenization-based FEM in conjunction with integral equation[J]. IEEE Transactions on Magnetics, 2018, 54(3): 7001404.
[54] Wang Shen, de Rooij M A, Odendaal W G, et al. Reduction of high-frequency conduction losses using a planar Litz structure[C]//IEEE 34th Annual Conference on Power Electronics Specialist, Acapulco, Mexico, 2003: 887-891.
[55] Ju Xiaowei, Cheng Yuan, Du Bochao, et al. AC loss analysis and measurement of a hybrid transposed hairpin winding for EV traction machines[J]. IEEE Transactions on Industrial Electronics, 2023, 70(4): 3525-3536.
[56] 汽车工程师之家. 从比亚迪海豹拆解, 详看电机技术[EB/OL]. (2025-01-15). https://mp.weixin.qq.com/ s/pJ2Q4NhXZj77xN-OjFJQjA.
[57] 浙江方正电机股份有限公司. 电机大讲堂-方正扁线驱动电机[EB/OL]. (2020-09-14). https://www.fdm. com.cn/news/show-104.html.
[58] 华域汽车电动系统有限公司. 高性能8层扁线驱动电机[EB/OL]. https://www.hasco-eds.com.
[59] 博格华纳. 220永磁同步电机[EB/OL]. https://www. borgwarner.com/zh/technologies/electric-drive-motors.
[60] 蔚来. 340kW高性能永磁同步电驱[EB/OL]. https:// www.nio.cn/innovation.
[61] 今日电机. 闭口槽连续波绕组混磁电机: 马威新技术电机年产能可达24万台[EB/OL]. (2025-04-11). https:// mp.weixin. qq.com/s/NHmLdW2QndQUtzI4vLw-yQ.
[62] Liang Yanping, Wu Lei, Bian Xu, et al. The influence of transposition angle on 3-D global domain magnetic field of stator bar in water-cooled turbo-generator[J]. IEEE Transactions on Magnetics, 2015, 51(11): 8113804.
[63] Liang Yanping, Wu Lei, Bian Xu, et al. Influence of void transposition structure on the leakage magnetic field and circulating current loss of stator bars in water-cooled turbo-generators[J]. IEEE Transactions on Industrial Electronics, 2016, 63(6): 3389-3396.
[64] 梁艳萍, 柳杨, 王晨光. 大型水轮发电机定子绕组新型组合换位方法分析[J]. 中国电机工程学报, 2016, 36(11): 3092-3100.
Liang Yanping, Liu Yang, Wang Chenguang. Analysis on a new method of combination trans- position for the stator wingdings of the hydro- generators[J]. Proceedings of the CSEE, 2016, 36(11): 3092-3100.
[65] Wang Dongmei, Liang Yanping, Gao Lianlian, et al. Research on transposition method and loss of multi- turn coil in an induction motor[J]. IEEE Transactions on Magnetics, 2019, 55(10): 7501604.
[66] Wang Dongmei, Liang Yanping, Gao Lianlian, et al. A new global transposition method of stator winding and its loss calculation in AC machines[J]. IEEE Transactions on Energy Conversion, 2020, 35(1): 149-156.
[67] Liang Yanping, Zhao Fuchao, Xu Kangwen, et al. Analysis of copper loss of permanent magnet synchronous motor with formed transposition winding[J]. IEEE Access, 2021, 9: 101105-101114.
[68] Liu Jia, Liang Yanping, Yang Peipei. Research on novel flat wire transposed winding of PMSM for electric vehicle[J]. IEEE Transactions on Transpo- rtation Electrification, 2023, 9(1): 771-781.
[69] 张冬冬, 赵海森, 王义龙, 等. 用于电机损耗精细化分析的分段变系数铁耗计算模型[J]. 电工技术学报, 2016, 31(15): 16-24.
Zhang Dongdong, Zhao Haisen, Wang Yilong, et al. A piecewise variable coefficient model for precise analysis on iron losses of electrical machines[J]. Transactions of China Electrotechnical Society, 2016, 31(15): 16-24.
[70] 戈宝军, 罗前通, 王立坤, 等. 高速永磁同步电动机铁耗分析[J]. 电机与控制学报, 2020, 24(4): 32-39.
Ge Baojun, Luo Qiantong, Wang Likun, et al. Analysis of iron losses of high-speed permanent magnet synchronous motor[J]. Electric Machines and Control, 2020, 24(4): 32-39.
[71] Asama J, Oiwa T, Shinshi T, et al. Experimental evaluation for core loss reduction of a consequent- pole bearingless disk motor using soft magnetic composites[J]. IEEE Transactions on Energy Con- version, 2018, 33(1): 324-332.
[72] Soda N, Hayashi N, Enokizono M. Analytical study on core loss reduction of segmented stator core motor in consideration of rolling direction of nonoriented electrical steel sheet[J]. IEEE Transactions on Industry Applications, 2021, 57(5): 4745-4753.
[73] Ouyang Gaoyuan, Chen Xi, Liang Yongfeng, et al. Review of Fe-6.5wt%Si high silicon steel: a pro- mising soft magnetic material for sub-kHz appli- cation[J]. Journal of Magnetism and Magnetic Materials, 2019, 481: 234-250.
[74] Enokizono M, Wakabayashi D, Tsuchida Y, et al. Core loss reduction for high-speed motor[C]//2018 XIII International Conference on Electrical Machines (ICEM), Alexandroupoli, Greece, 2018: 2586-2592.
[75] Soda N, Enokizono M. Stator core shape design for low core loss and high power density of a small surface-mounted permanent motor[J]. Sensors, 2020, 20(5): 1418.
[76] Zhang Wenshuai, Chen Jieshi, Lin Meng, et al. The influence of laser process parameters on the Iron loss of grain-oriented silicon steel[J]. Journal of Materials Research and Technology, 2024, 33: 2958-2969.
[77] Di Schino A, Montanari R, Sgambetterra M, et al. Heat treatment effect on microstructure evolution of two Si steels manufactured by laser powder bed fusion[J]. Journal of Materials Research and Tech- nology, 2023, 26: 8406-8424.
[78] Okamoto S, Denis N, Kato Y, et al. Core loss redu- ction of an interior permanent-magnet synchronous motor using amorphous stator core[J]. IEEE Transa- ctions on Industry Applications, 2016, 52(3): 2261- 2268.
[79] 佟文明, 孙静阳, 程雪斌, 等. 非晶合金铁心叠片导热系数测试与电机热分析[J]. 电工技术学报, 2017, 32(15): 42-49.
Tong Wenming, Sun Jingyang, Cheng Xuebin, et al. Thermal conductivity measurement of amorphous alloy laminated core and thermal analysis of amorphous alloy motor[J]. Transactions of China Electrotechnical Society, 2017, 32(15): 42-49.
[80] Ismagilov F R, Papini L, Vavilov V E, et al. Design and performance of a high-speed permanent magnet generator with amorphous alloy magnetic core for aerospace applications[J]. IEEE Transactions on Industrial Electronics, 2020, 67(3): 1750-1758.
[81] 新华网客户端. 广汽埃安夸克电驱2.0量产下线: 电机效率98.5%转速30000rpm[EB/OL]. (2024- 08-23). https://app.xinhuanet.com/news/article.html articleId=535333c836bb46332c508b134c25506e.
[82] Suzuki K. Recent advances in nanocrystalline soft magnetic materials: a critical review for way forward[J]. Journal of Magnetism and Magnetic Materials, 2024, 592: 171677.
[83] Zhou Jing, Li Xuesong, Hou Xibei, et al. Ultrahigh permeability at high frequencies via a magnetic- heterogeneous nanocrystallization mechanism in an iron-based amorphous alloy[J]. Advanced Materials, 2023, 35(40): 2304490.
[84] Luo Ting, Liu Hailang, Huang Caimin, et al. Improved high frequency soft magnetic properties in FeSiBCuNb nanocrystalline alloys induced by additional low magnetic field annealing[J]. Journal of Superconductivity and Novel Magnetism, 2024, 37(8): 1421-1428.
[85] Li Xuesong, Zhou Jing, Shen Laiquan, et al. Exceptionally high saturation magnetic flux density and ultralow coercivity via an amorphous- nanocrystalline transitional microstructure in an FeCo-based alloy[J]. Advanced Materials, 2023, 35(50): 2205863.
[86] 佟文明, 李世奇, 唐任远. 高效非晶合金电机关键技术研究综述[J]. 沈阳工业大学学报, 2024, 46(5): 496-513.
Tong Wenming, Li Shiqi, Tang Renyuan. Review on key technologies of high-efficiency amorphous alloy motors[J]. Journal of Shenyang University of Tech- nology, 2024, 46(5): 496-513.
[87] 裴瑞琳, 李志野, 李雨笑, 等. “双碳”背景下新能源汽车电机用软磁材料发展趋势与应用现状[J]. 沈阳工业大学学报, 2024, 46(5): 590-604.
Pei Ruilin, Li Zhiye, Li Yuxiao, et al. Development trends and application status of soft magnetic materials for electric vehicle motors under carbon peaking and carbon neutrality[J]. Journal of Shenyang University of Technology, 2024, 46(5): 590-604.
[88] 黎宝梁, 邓晗静, 龙云峰, 等. 非晶合金电机铁心加工与关键技术研究综述[J]. 电工技术, 2024(15): 129-132.
Li Baoliang, Deng Hanjing, Long Yunfeng, et al. Summary of research on processing and key tech- nologies of amorphous alloy motor core[J]. Electric Engineering, 2024(15): 129-132.
[89] Theisen E A. Recent advances and remaining challenges in manufacturing of amorphous and nanocrystalline alloys[J]. IEEE Transactions on Magnetics, 2022, 58(8): 2001207.
[90] 非晶中国. 第三届非晶电机技术发展与应用研讨会在广州召开[EB/OL]. (2025-04-27). http://www. bmgchina.com/shownew.aspx id=2703.
[91] 陈德志, 张玉庸, 白保东, 等. 不同温度及谐波下硅钢片电磁-力特性与变频电机振动[J]. 电工技术学报, 2020, 35(22): 4647-4656.
Chen Dezhi, Zhang Yuyong, Bai Baodong, et al. Electromagnetic-force and vibration of silicon steel sheetand variable frequency motor under different temperature and harmonic[J]. Transactions of China Electrotechnical Society, 2020, 35(22): 4647-4656.
[92] Chen Xiao, Wang Jiabin, Sen B, et al. A high-fidelity and computationally efficient model for interior permanent-magnet machines considering the magnetic saturation, spatial harmonics, and iron loss effect[J]. IEEE Transactions on Industrial Electronics, 2015, 62(7): 4044-4055.
[93] Lee K H, Cha H R, Kim Y B. Development of an interior permanent magnet motor through rotor cooling for electric vehicles[J]. Applied Thermal Engineering, 2016, 95: 348-356.
[94] Ye Zhennan, Luo Weidong, Zhang Wenming, et al. Simulative analysis of traction motor cooling system based on CFD[C]//2011 International Conference on Electric Information and Control Engineering, Wuhan, China, 2011: 746-749.
[95] Roy P, J Bourgault A, Towhidi M, et al. An algorithm for effective design and performance investigation of active cooling system for required temperature and torque of PM traction motor[J]. IEEE Transactions on Magnetics, 2021, 57(2): 8201507.
[96] Liang Peixin, Chai Feng, Shen Ke, et al. Water jacket and slot optimization of a water-cooling permanent magnet synchronous in-wheel motor[J]. IEEE Transa- ctions on Industry Applications, 2021, 57(3): 2431- 2439.
[97] Grunditz E A, Lundmark S T, Alatalo M. Evaluation of three cooling concepts for an electric vehicle motor-lumped parameter models[C]//2020 Inter- national Conference on Electrical Machines (ICEM), Gothenburg, Sweden, 2020: 860-866.
[98] Chang Jiujian, Fan Yanen, Wu Jinglai, et al. A yokeless and segmented armature axial flux machine with novel cooling system for in-wheel traction applications[J]. IEEE Transactions on Industrial Electronics, 2021, 68(5): 4131-4140.
[99] Yang Cen, Wang Huizhen, Niu Xianzhi, et al. Design and analysis of cycling oil cooling in driving motors for electric vehicle application[C]//2016 IEEE Vehicle Power and Propulsion Conference (VPPC), Hangzhou, China, 2016: 1-6.
[100] Li Ye, Li Qi, Fan Tao, et al. Design of cooling channel for stator immersion oil cooled motor[C]// 2023 2nd Asia Power and Electrical Technology Conference (APET), Shanghai, China, 2023: 420-423.
[101] Huang Zhe, Nategh S, Lassila V, et al. Direct oil cooling of traction motors in hybrid drives[C]//2012 IEEE International Electric Vehicle Conference, Greenville, SC, USA, 2012: 1-8.
[102] Lu Qinfen, Zhang Xinmin, Chen Yi, et al. Modeling and investigation of thermal characteristics of a water-cooled permanent-magnet linear motor[J]. IEEE Transactions on Industry Applications, 2015, 51(3): 2086-2096.
[103] Fang Guoyun, Yuan Wei, Yan Zhiguo, et al. Thermal management integrated with three-dimensional heat pipes for air-cooled permanent magnet synchronous motor[J]. Applied Thermal Engineering, 2019, 152: 594-604.
[104] Lundmark S T, Bergqvist A, Chakarova-Kaeck S D. Coupled 3-D thermal and electromagnetic modelling of a liquid-cooled IPM traction motor[C]//2017 IEEE Vehicle Power and Propulsion Conference (VPPC), Belfort, France, 2017: 1-6.
[105] Lahoud N, Faucher J, Malec D, et al. Electrical aging of the insulation of low-voltage machines: model definition and test with the design of experiments[J]. IEEE Transactions on Industrial Electronics, 2013, 60(9): 4147-4155.
[106] Sumislawska M, Gyftakis K N, Kavanagh D F, et al. The impact of thermal degradation on properties of electrical machine winding insulation material[J]. IEEE Transactions on Industry Applications, 2016, 52(4): 2951-2960.
[107] Guo Yujun, Wang Aiyuan. Thermal design and simu- lation of winding cooling for permanent magnet synchronous motor of electric vehicle[C]//2021 IEEE 4th Student Conference on Electric Machines and Systems (SCEMS), Huzhou, China, 2021: 1-5.
[108] Xu Z, Rocca A L, Pickering S J, et al. Mechanical and thermal design of an aeroengine starter/generator[C]// 2015 IEEE International Electric Machines & Drives Conference (IEMDC), Coeur d’Alene, ID, USA, 2015: 1607-1613.
[109] Marcolini F, De Donato G, Capponi F G, et al. Direct oil cooling of end-windings in torus-type axial-flux permanent-magnet machines[J]. IEEE Transactions on Industry Applications, 2021, 57(3): 2378-2386.
[110] EL-Refaie A M, Alexander J P, Galioto S, et al. Advanced high-power-density interior permanent magnet motor for traction applications[J]. IEEE Transactions on Industry Applications, 2014, 50(5): 3235-3248.
[111] Li Zhenguo, Guo Jianhong, Fu Deping, et al. Research on heat transfer of spraying evaporative cooling technique for large electrical machine[C]//2009 International Conference on Electrical Machines and Systems, Tokyo, Japan, 2009: 1-4.
[112] Degano M, Arumugam P, Fernando W, et al. An optimized bi-directional, wide speed range electric starter-generator for aerospace application[C]//7th IET International Conference on Power Electronics, Machines and Drives, Manchester, UK, 2014: 1-6.
[113] Camilleri R, Howey D A, McCulloch M D. Predicting the temperature and flow distribution in a direct oil-cooled electrical machine with segmented stator[J]. IEEE Transactions on Industrial Electronics, 2016, 63(1): 82-91.
[114] Liu Chuan, Xu Zeyuan, Gerada D, et al. Experimental investigation on oil spray cooling with hairpin windings[J]. IEEE Transactions on Industrial Elec- tronics, 2020, 67(9): 7343-7353.
[115] Liu Chuan, Gerada D, Xu Zeyuan, et al. Estimation of oil spray cooling heat transfer coefficients on hairpin windings with reduced-parameter models[J]. IEEE Transactions on Transportation Electrification, 2021, 7(2): 793-803.
[116] Zhang Fengyu, Gerada D, Xu Zeyuan, et al. A thermal modeling approach and experimental validation for an oil spray-cooled hairpin winding machine[J]. IEEE Transactions on Transportation Electrification, 2021, 7(4): 2914-2926.
[117] Liu Chuan, Xu Zeyuan, Gerada D, et al. Experimental investigation of oil jet cooling in electrical machines with hairpin windings[J]. IEEE Transactions on Transportation Electrification, 2023, 9(1): 598-608.
[118] Wang Huimin, Liu Xiaochen, Kang Ming, et al. Oil injection cooling design for the IPMSM applied in electric vehicles[J]. IEEE Transactions on Trans- portation Electrification, 2022, 8(3): 3427-3440.
[119] Rocca A L, Rocca S L, Zou T, et al. Performance assessment of standard cooling strategies for hairpin windings[C]//2022 International Conference on Elec- trical Machines, Valencia, Spain, 2022: 1163-1169.
[120] Visaria M, Mudawar I. Application of two-phase spray cooling for thermal management of electronic devices[C]//2008 11th Intersociety Conference on Thermal and Thermomechanical Phenomena in Elec- tronic Systems, Orlando, FL, USA, 2008: 275-283.
[121] Madonna V, Walker A, Giangrande P, et al. Improved thermal management and analysis for stator end- windings of electrical machines[J]. IEEE Transactions on Industrial Electronics, 2019, 66(7): 5057-5069.
[122] Lindh P M, Petrov I, Semken R S, et al. Direct liquid cooling in low-power electrical machines: proof-of- concept[J]. IEEE Transactions on Energy Conversion, 2016, 31(4): 1257-1266.
[123] Lindh P, Petrov I, Jaatinen-Värri A, et al. Direct liquid cooling method verified with an axial-flux permanent-magnet traction machine prototype[J]. IEEE Transactions on Industrial Electronics, 2017, 64(8): 6086-6095.
[124] Schiefer M, Doppelbauer M. Indirect slot cooling for high-power-density machines with concentrated winding[C]//2015 IEEE International Electric Machines & Drives Conference (IEMDC), Coeur d’Alene, ID, USA, 2015: 1820-1825.
[125] Le Wei, Lin Mingyao, Lin Keman, et al. A novel stator cooling structure for yokeless and segmented armature axial flux machine with heat pipe[J]. Energies, 2021, 14(18): 5717.
[126] Sun Yalong, Zhang Shiwei, Yuan Wei, et al. Appli- cability study of the potting material based thermal management strategy for permanent magnet syn- chronous motors[J]. Applied Thermal Engineering, 2019, 149: 1370-1378.
[127] Nategh S, Boglietti A, Barber D, et al. Thermal and manufacturing aspects of traction motors potting: a deep experimental evaluation[J]. IEEE Transactions on Energy Conversion, 2020, 35(2): 1026-1035.
[128] Acquaviva A, Skoog S, Thiringer T. Design and verification of in-slot oil-cooled tooth coil winding PM machine for traction application[J]. IEEE Transa- ctions on Industrial Electronics, 2021, 68(5): 3719- 3727.
[129] Zhu Gaojia, Liu Xiaoming, Li Longnü, et al. Coupled electromagnetic-thermal-fluidic analysis of permanent magnet synchronous machines with a modified model[J]. CES Transactions on Electrical Machines and Systems, 2019, 3(2): 204-209.
[130] Fawzal A S, Cirstea R M, Gyftakis K N, et al. Fan performance analysis for rotor cooling of axial flux permanent magnet machines[J]. IEEE Transactions on Industry Applications, 2017, 53(4): 3295-3304.
[131] Gai Yaohui, Widmer J D, Steven A, et al. Numerical and experimental calculation of CHTC in an oil-based shaft cooling system for a high-speed high-power PMSM[J]. IEEE Transactions on Industrial Electro- nics, 2020, 67(6): 4371-4380.
[132] Wang Runyu, Fan Xinggang, Li Dawei, et al. Com- parison of heat transfer characteristics of the hollow-shaft oil cooling system for high-speed permanent magnet synchronous machines[J]. IEEE Transactions on Industry Applications, 2022, 58(5): 6081-6092.
[133] Chu Chenglong, Yao Yu, Huang Yunkai, et al. Appli- cation and verification of spiral water cooling for rotor in high-power density motors[J]. IEEE Transa- ctions on Transportation Electrification, 2025, 11(1): 1245-1256.
[134] Lim D H, Kim S C. Thermal performance of oil spray cooling system for in-wheel motor in electric vehicles[J]. Applied Thermal Engineering, 2014, 63(2): 577-587.
[135] Lu Qi, Muthukumar R, Ge Haiwen, et al. Numerical study of a rotating liquid jet impingement cooling system[J]. International Journal of Heat and Mass Transfer, 2020, 163: 120446.
[136] Lian Wenlei, Han Taoyi. Flow and heat transfer in a rotating heat pipe with a conical condenser[J]. International Communications in Heat and Mass Transfer, 2019, 101: 70-75.
[137] Nonneman J, van der Sijpe B, T’Jollyn I, et al. Evaluation of high performance rotor cooling tech- niques for permanent magnet electric motors[C]//2021 IEEE International Electric Machines & Drives Conference (IEMDC), Hartford, CT, USA, 2021: 1-7.
[138] 今日电机. 技术报告|驱动电机先进的冷却技术[EB/OL]. (2024-08-03). https://mp.weixin.qq.com/s/ uPiv_pofeeFYYi9lfpDrrw.
[139] 赵一铭, 朱一方, 王金明, 等. 新能源汽车高端化发展方向研究[J]. 时代汽车, 2025(10): 98-102.
Zhao Yiming, Zhu Yifang, Wang Jinming, et al. Research on the development direction of high-end new energy vehicles[J]. Auto Time, 2025(10): 98- 102.
[140] 朱兰. “十五五”时期中国扩大新能源汽车产业领先优势的挑战与对策[J]. 当代经济管理, 2025, 47(8): 65-71.
Zhu Lan. Challenges and countermeasures for China to expand its leading edge in the new energy vehicle industry during the 15th Five-Year Plan period[J]. Contemporary Economic Management, 2025, 47(8): 65-71.
[141] 颉浩浩, 吴杞康, 鲍久圣, 等. 新能源汽车驱动电机技术现状及混合励磁研究进展[J]. 电机与控制应用, 2025, 52(1): 36-51.
Xie Haohao, Wu Qikang, Bao Jiusheng, et al. Current status of new energy vehicle drive motor technology and research progress on hybrid excitation[J]. Electric Machines & Control Application, 2025, 52(1): 36- 51.
[142] 高柏. 中国电动汽车崛起的秘密[J]. 文化纵横, 2023(6): 18-38.
Gao Bai. The secret of China’s electric vehicle rise[J]. Culture Crossings, 2023(6): 18-38.
[143] 华若汀云想电驱动. 即特斯拉劲敌, 又扁线“进阶者”[EB/OL].(2024-03-27). https://mp.weixin.qq.com/ s/x4FPm4Tah0YMLKll35QOoA.
[144] 汪善进, 程远. 欧洲新能源汽车现状与发展趋势[J]. 汽车安全与节能学报, 2021, 12(2): 135-149.
Wang Shanjin, Cheng Yuan. Current status and development trends of European new energy vehicles[J]. Journal of Automotive Safety and Energy, 2021, 12(2): 135-149.
[145] 金仁淑. 日本新能源汽车战略转型对中国的挑战与机遇[J]. 国际经济合作, 2024(5): 44-53, 93.
Jin Renshu. Strategic transformation of new energy vehicles in Japan: challenges and opportunities for China[J]. Journal of International Economic Coope- ration, 2024(5): 44-53, 93.
[146] SysPro系统工程智库. 小米SU7电机技术深度解析| HyperEngine V6, V6s, V8s高速、高效、高功率密度揭秘[EB/OL]. (2025-01-07). https://www.eet-china. com/mp/a402758.html.
[147] EDC电驱未来. 华为DriveOne电机是否先进?国产电机的真实表现[EB/OL]. (2024-11-30). https:// mp.weixin.qq.com/s/C0LHIQ-1DteytcbSzxTbzA.
[148] 电驱动Benchmarker. 对标拆解: 功率密度全球第一的Lucid Air驱动电机拆解分析[EB/OL]. (2025-03- 06). https://mp.weixin.qq.com/s/CUQdqbWE57DR_ ptHr7-mTQ.
[149] 调皮的JINX. 格局打开-雷诺ZOE R135电机冷却方案[EB/OL]. (2023-06-17). https://mp.weixin.qq.com/ s/3la4E7NH2wDC-FFas37y3g.
[150] RIO电驱动.BMW I7全新上市, 重温经典第五代eDrive电驱系统的黑科技[EB/OL]. (2022-12-26). https:// mp.weixin.qq.com/s/KdDbFA-9d-3gZ7v0YTF8Pw.
[151] RIO电驱动. 丰田第五代THS混动系统解析[EB/OL]. (2025-03-31)[2025-05-15]. https://mp.weixin.qq.com/ s/PKBV6iMmkL20OLPek3UmIg.
[152] Porsche Newsroom. 高电压: 详解保时捷电驱动系统[EB/OL]. (2021-09-22). https://newsroom.porsche. com/zh/2021/technology/cn-porsche-electric-motors- taycan-high-voltage-christophorus-398-25829.html.
Abstract With the acceleration of global energy transition, electric vehicles have become the core development direction of the automotive industry due to their zero emissions and high efficiency. The drive motor, as the “power heart” of an electric vehicle, directly affects the energy efficiency and reliability of the entire vehicle. In specific application scenarios, new energy vehicles have more stringent requirements for the volume and weight of the drive motor. High efficiency, high power density, and a compact structure are required, and the drive motor is continuously developing towards higher voltage and frequency. However, this development leads to increased AC losses and excessive temperature rise, which directly affects the operating efficiency and service life of the motor. Therefore, temperature management of the drive motor for new energy vehicles is of vital importance. Currently, there is no comprehensive summary and conclusion for suppressing the temperature rise of new energy vehicle drive motors. Thus, this paper reviews the types and characteristics of new energy vehicle drive motors, summarizes the key technologies of thermal design and thermal management, and looks forward to their future development trends and directions.
The solutions for effectively reducing the loss density of the drive motor are summarized, as well as the suppression of the heat source, heat generation, and temperature rise. The suppression technologies for copper loss in the stator winding and stator core are discussed, with emphasis on the development of flat-wire motor winding and high-frequency AC loss reduction technologies. Then, the cooling system optimization methods for enhancing the heat dissipation capacity and their cooling effect are summarized. The casing, stator core, stator winding, and rotor cooling technologies are analyzed. In addition, the advantages, disadvantages, and application scope of cooling technologies are compared.
This paper elaborates on the development of key technologies for drive motors in new energy vehicles, including their types and characteristics, thermal design technologies, and thermal management technologies. It also summarizes the future development trends of drive motors for new energy vehicles, including the permanent magnetization of drive motors, flat-wire winding for permanent magnet motors, non-crystalline/nanocrystalline treatment of the permanent magnet motor core, and permanent magnet motors with oil-cooling systems.
Keywords:New energy vehicle drive motors, thermal design technology, thermal management technology, development trends and technical challenges
中图分类号:TM351
DOI: 10.19595/j.cnki.1000-6753.tces.250189
国家自然科学基金(51977053)、黑龙江省自然科学基金(LH2024E090)和黑龙江省“优秀青年教师基础研究支持计划”(YQJH2024076)资助项目。
收稿日期 2025-02-08
改稿日期 2025-04-30
汪冬梅 女,1989年生,副教授,硕士生导师,研究方向为交流电机绕组换位设计及其电磁热分析方法、大型交流电机电磁参数计算与暂态性能分析等。
E-mail: wangdm@hrbust.edu.cn(通信作者)
李思义 男,1998年生,硕士研究生,研究方向为电机电磁理论与电磁设计、电机交流损耗解析计算分析等。
E-mail: lisiyiand141@163.com
(编辑 崔文静)