复杂空间电磁环境下智能电工装备的安全与防护

杨庆新 祝丽花

(新能源电力变换传输与智能控制天津市重点实验室(天津理工大学) 天津 300382)

摘要 随着科学技术的快速发展,空间电磁环境越来越复杂,组成多元化,并具有占用频谱宽、场强幅值跨度大、时空变化快等特征。近年来,智能电工装备发展迅速,智能变压器、智能开关、多级变换固态变压器、电动垂直起降飞行器(eVTOL)、无人驾驶智能网联电动汽车和无人机等快速增长。因此,研究复杂空间电磁环境的感知表征和智能电工装备的安全防护方法具有十分重要的理论意义和实用价值。该文从复杂空间电磁环境的精准测量与表征建模、空间电磁环境与智能电工装备的耦合路径和装备失效机理及智能电工装备对复杂空间电磁环境的防护方法研究三个方面进行论述,给出该领域的未来研究方向和应用发展趋势。

关键词:复杂空间电磁环境 智能电工装备 电磁防护 安全运行

0 引言

空间电磁环境是指人们所关注特定空间中所有电磁现象的集总,由自然界电磁场(太阳风暴、雷电等)和人为(通信、强电磁装备等)造成的无线电频谱和电磁辐射共同组成,具有占用频谱广、场强幅值跨度大且越来越高、时空分布不确定且越来越强等复杂特性。

随着智能感知、控制、通信与自主决策等功能在电工装备上的普遍应用,智能电工装备应运而生,如智能变压器、智能断路器和智能换流阀等,它们对空间电磁环境的敏感度也不断增强。在复杂电磁环境下装备的智能感知、特性测量分析、通信和电磁综合特性都会受到影响,表征空间电磁环境信息,明析其对智能电工装备耦合路径,快速分析智能电工装备、系统控制及通讯的响应特性,进而揭示复杂空间电磁环境对智能电工装备的干扰破坏机理,提出智能电工装备抗复杂电磁环境干扰的综合防护方法,是保障智能电工装备在复杂空间电磁环境中安全运行亟需解决的关键问题。

2024年“低空经济”正式写入国务院政府工作报告,报告提出到2030年推动低空经济形成万亿级市场规模。随着电动垂直起降(electric Vertical Take- Off and Landing, eVTOL)飞行器及纯电动无人机投入使用,无线充电平台将大规模部署,而这种能信同传的新技术应用在带来便捷供电的同时又增加了空间电磁环境的复杂性。eVTOL飞行器及无人机等综合智能新型电工装备极易受到复杂电磁环境干扰,进而影响其安全运行。

针对空间电磁环境安全问题,国内外已开展了复杂电磁环境感知和安全防护等相关研究。莫斯科国立大学对空间辐射以及电磁瞬变的检测进行了研究[1]。美国NASA联合高校开展了无人机电机驱动系统受高压输变电的干扰及防护研究[2]。欧盟“Clean Sky 2”计划将电磁兼容性纳入eVTOL适航认证体系[3]。我国在《绿色航空制造业发展纲要(2023—2035年)》中明确将电磁兼容性纳入低空装备核心指标。国家电网陈维江院士团队聚焦电磁瞬态分析与雷电防护技术,构建了“监测-评估-优化”的防护体系[4-5]。西安交通大学邱爱慈院士团队研发了高功率脉冲源,用于模拟由高空电磁脉冲引起的空间电磁环境效应。华北电力大学王泽忠教授团队近年来针对地磁暴等引起的地磁感应电流(Geomagnetic Induction Current, GIC)对变压器的影响做了数值模拟研究[6-7]。陆军工程大学刘尚合院士团队突破了高效智能监控系统与多维预警技术的研发瓶颈,为飞行器静电防护设计和安全性评估提供了参考[8-10]。北京航空航天大学Hong Tao团队采用“空天地一体化”电磁环境建模方法,为空间电磁环境的测量感知提供新思路[11]

本文从复杂空间电磁环境的精准测量与表征、空间电磁环境对智能电工装备的耦合路径与装备失效机理和智能电工装备对复杂空间电磁环境的防护方法等三个方面进行梳理论证,然后,探讨该领域的未来研究趋势。旨在总结概括该领域的发展现状并给出需要重点关注的重点研究方向。

1 复杂空间电磁环境电磁特性测量与表征建模方法研究

1.1 复杂空间电磁环境电磁特性测量

复杂空间电磁环境的电磁特性测量与分析是开展对智能电工装备影响研究的基础,目前随着智能感知、信息超材料与人工智能技术的深度融合,国内外学者在空间电磁环境感知与测量方面开展了相关研究,表1总结了空间电磁环境测量的研究现状。

在大规模城市区域的电磁环境测量中,现有方法体系大致分为“移动测绘”的快速覆盖路径与“测量、仿真融合”的物理重建路径,两者在覆盖效率、可解释性与精度成本上形成互补。前者以车载外置各向同性探头获取沿路轨迹数据,并生成热点分布,属于低成本、短时完成大范围评估的可行方案,但由于数据来源于道路采样,其空间连续性与统计稳健性难免受路线规划与车速控制的影响,因而更适合用于区域暴露概况和热点识别,不适合用于细尺度的暴露评估[12]。相比之下,文献[15]融合了测量与仿真方法,通过与分布式频谱传感测量数据相结合,显著提升了大规模城市电磁环境分析的精度与效率。总体而言,车载观测配合插值法侧重快速刻画区域电磁暴露,测量、仿真融合侧重精确重建与情景评估,二者结合可在覆盖范围、精度与效率之间取得均衡。

表1 空间电磁环境测量研究现状

Tab.1 Current research on space electromagnetic environment measurement

研究方法核心内容测量范围 移动测绘[12-13]车载测量,多频段射频电磁场暴露测量城市区域 测量仿真分析融合[14]融合测量与仿真,动态更新仿真结果换流站、大规模城市电磁环境 测量与可视化[15-17]电磁环境时空数据采集与分析,可视化的风险评估与实时危害图谱校园、变电站等应用广泛 环形天线空间等离子体环境电磁活动监测空间等离子体

针对变电站电磁环境,现场测量与实验模拟均依赖高精度电磁场分析仪进行现场数据采集,且频段难以覆盖站内10 kHz至数GHz的宽带或瞬态干扰,故不适用于高频干扰的电磁环境测量。在特定场景的电磁环境研究中,可将硬件优化、数据处理与可视化集成为实时监测系统,空间电磁环境测量如图1所示,但受商用设备带宽与动态范围限制,对高动态信号的捕获以及跨站点的大规模部署仍显不足[18],相较之下,紧凑环形天线系统结合小型化与低噪声放大实现较高灵敏度,适合在空间结构周围对电磁波与等离子体进行灵活监测,尤其适用于空间科学任务中灵活的电磁环境监测。

综上所述,空间电磁环境的特性测量存在频段与瞬态覆盖不连续、测量规范不统一、缺少三维实时测量手段等问题。新的测量方法应当综合利用数字孪生技术、多物理场耦合测量方法和量子传感技术与分布式传感网络,提供更为精准和全面的电磁环境分析,特别是在广域监测和高精度测量的需求下,能够克服传统传感器精度和测量范围的局限,提供更全面的电磁环境数据。因此,后续工作应当从综合框架入手,采用新型测量手段,在物理约束下用实测数据校正模型,在跨尺度、跨场景的体系内协调外场观测与三维城镇信息,提高空间表达的连贯性,并通过开放基准、校准流程与数据治理,强化方法的实用性。

width=416.65,height=115.2

图1 空间电磁环境测量

Fig.1 Measurement of space electromagnetic environment

1.2 复杂空间电磁环境量化表征与建模方法

复杂空间电磁环境的量化表征不仅是测量的直接目标,还是研究电磁环境对装备影响的关键基础。近年来,电磁环境量化表征方法在自然界、工业、交通、海洋及特种电磁环境等多个领域获得了一定进展,表2总结了一些电磁环境表征方法。

表2 电磁环境表征方法

Tab.2 Electromagnetic environment characterization methods

表征方法量化参数适用性与特点 测量与建模仿真峰值场强、持续时间;噪声参数;链路衰减;功率密度谱、信号密度适用于EMC评估,刻画工业环境信道特性与通用干扰场景的量化描述 数据驱动模型带宽、能量分布;脉冲波形、调制编码[19];频率成分、空间模式[20]支持性能预测与优化;多场景标准化表征;捕捉非平稳瞬态辐射,多维量化表征

在典型自然电磁现象与特定应用场景中,表征方法普遍注重关键特征参数的规范化提取,如雷电电磁脉冲的峰值场强、变化率与持续时间,以及通信链路中的冲击噪声统计特性、传播参数等。为实现可信度高的量化分析,研究广泛采用实测数据与仿真建模相结合的技术路线,有效地支撑了车载通信、工厂自动化、动态无线电能传输及水下通信等场景的链路性能评估与系统设计优化。

在特种威胁电磁环境表征方面,聚焦于复杂、动态与敌对电磁环境的系统化与通用化描述。其研究方法的显著特征是多维参数体系与结构化模型的构建,以突破传统单一维度描述的局限,具体表现为:从频域、空域等多维度进行量化,将物理量描述转化为结构化表征以及采用先进信号处理技术实现时、频、空域的联合表征[19],分层认知概念模型如图2所示。此类方法的核心优势在于其系统性和对复杂动态场景的适应能力能够更好地支撑电磁态势感知与对抗决策,然而,其复杂度高,对数据获取与处理能力要求苛刻。

width=212.9,height=143.4

图2 分层认知概念模型

Fig.2 Conceptual model of layered cognition

此外,复杂度表征法是利用新兴的信息科学、前沿的复杂性科学对复杂电磁环境进行表征的方 法[21]。《战场电磁环境分类与分级方法》采用频谱占用度F0、时间占有度T0、空间覆盖率指标S0,规定了战场电磁环境的复杂度等级。可分为一般复杂性与特定复杂性,前者以空域、频域与强度分布等客观参数刻画电磁环境,后者以装备在特定环境下的效能降幅分级衡量复杂度;在方法上,一类工作引入模糊评估进行多指标融合,另一类以复杂度指标体系(如时间/频谱占用、功率密度等)实现综合度量[22]

近年来逐渐将神经网络等智能算法引入电磁环境复杂度评估,以缓解传统方法计算繁琐、适应性不足的问题,并实现更高效的多指标融合与复杂性判别。复杂电磁环境实验系统及评价方法如图3所示。图3中,CSCCOC分别为电磁环境复杂度和目标复杂度,TPFPEP分别为时间占用度、频谱占用度和能量占用度。基于信号时频物理特征的分析路线从电磁信号的本质属性出发,针对电子设备之间的电磁干扰环境,通过快速S变换[23]、多参数最优自适应S变换[24等工具深度挖掘时间、频率与能量的多维特征,实现对电磁干扰的综合定量判定,可有效突破传统电磁干扰复杂度评估中参数分离的局限性。

width=224.3,height=124.9

图3 复杂电磁环境实验系统及评价方法

Fig.3 The test system and evaluation method for complex electromagnetic environments

该路线的核心优势在于评估精度高、物理可解释性强,为复杂度判定提供了可靠的客观基础;另一方面通过引入云模型[25]、概率神经网络(Probabilistic Neural Network, PNN)及极限学习机(Extreme Learning Machine, ELM)等智能算法,能有效提升指标权重分配的合理性以及整体评估效率,其核心价值在于强大的自适应、非线性拟合和高计算效率。当前的研究趋势更趋向于深度融合,即利用时频分析提供可解释的精细特征,再通过智能算法进行高效融合与决策,共同推动电磁环境表征向智能化、精准化和实用化方向发展。

综上所述,量化表征方法既有针对特定应用场景的参数化建模与实测仿真结合,也有跨场景通用的噪声及频域特性提取。不同方法在参数选取、建模手段与适用范围上各有侧重,但在复杂电磁环境下的应用由于受限于参数选择和模型简化,还有较大的局限性。三维空间电磁环境的无接触测量与表征问题目前也是一项亟待突破的世界难题,尽管对光学传感、电磁全息与反演重建等技术路径的探索已获得进展,但尚未有一种方法能够同时在高精度、高速度、宽频带和最小扰动等关键性指标上满足应用需求。

此外,虽然智能算法提高了评估效率,但在处理大规模数据时,算力与模型可解释性仍还面临挑战。因此,未来研究须聚焦优化模型精度与适用性,并在超强算力的支持下,探索基于深度学习的新评估方法,大力提升对复杂电磁场环境量化表征的实时性和准确性。

对复杂空间电磁环境的测量与建模表征使我们获得了其特征数据,为了揭示其对智能电工装备的影响,需要系统研究空间电磁能量与智能电工装备的耦合路径和引起其失效的机理。

2 空间电磁环境与智能电工装备的耦合路径和装备失效机理研究

2.1 智能电工装备与空间电磁环境的耦合路径研究

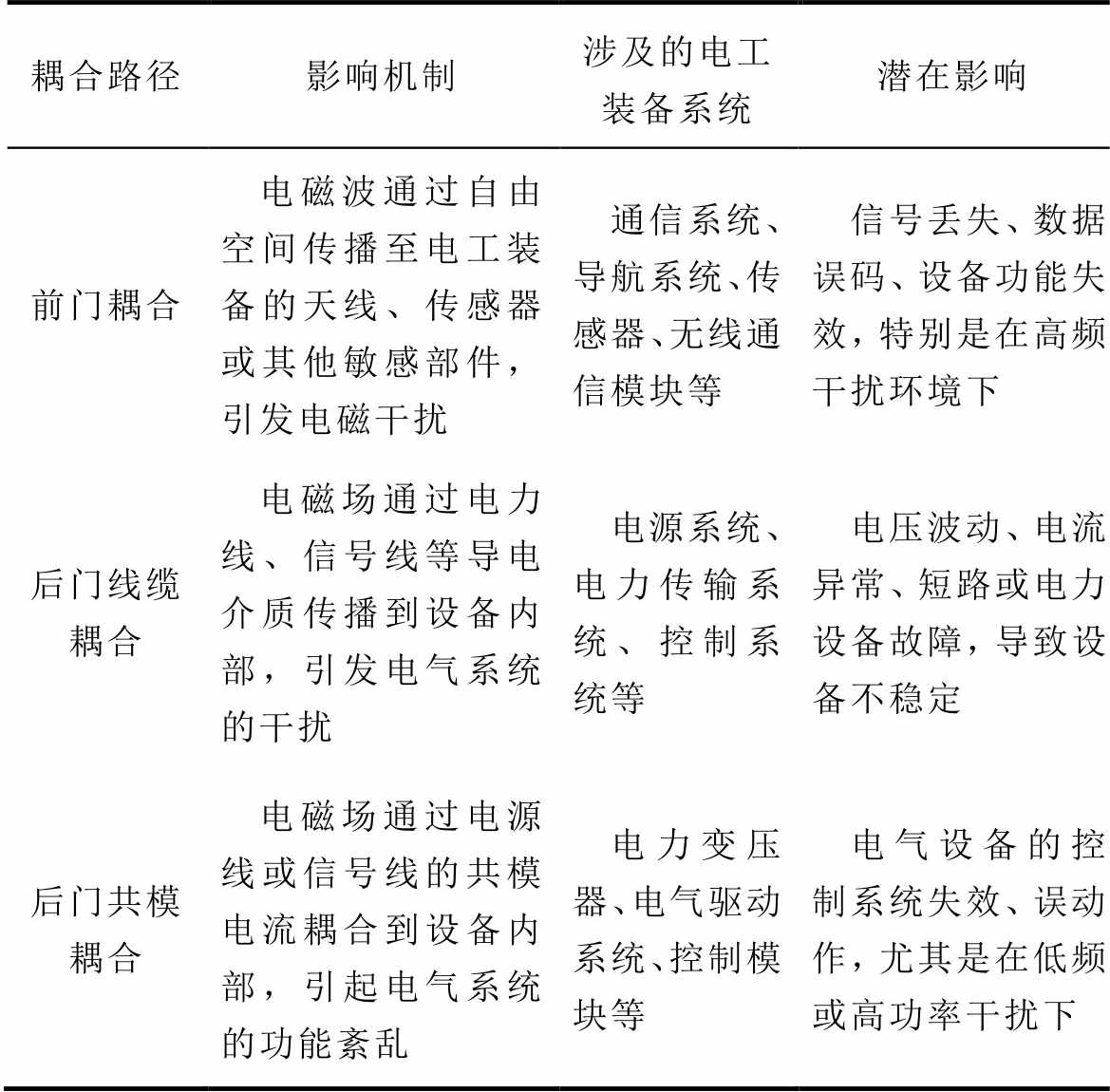
复杂空间电磁环境对智能电工装备的影响主要通过前门耦合与后门耦合两条路径实现,其机理与效应具有明显的区别和复杂性,智能电工装备与复杂空间电磁环境的耦合路径对比见表3。在前门耦合方面,电磁环境的宽频谱特性使其极易通过智能电工装备的通信天线或其他输入端口直接进入射频链路。通信与导航天线在辐照场中成为高效的接收通道,入射电磁能量可在天线端口处耦合为高幅值、上升沿极短的瞬态信号。当磁场强度较低时,干扰信号通常淹没在系统噪声背景中,不会显著影响链路性能;然而,当磁场强度增大至与正常信号幅值相当时,系统通信链路便可能出现信噪比下降、误码率升高甚至失锁等现象,直接导致数据传输中断、任务执行受阻。在更高强度辐照条件下,前端低噪声放大器(Low Noise Amplifier, LNA)、功率放大器(Power Amplifier, PA)等半导体器件将面临饱和或雪崩击穿的风险,出现输出畸变、热失稳甚至物理损伤[26-27]。因此,前门耦合直接威胁智能电工装备通信与信息链路的稳定性和可靠性。

表3 智能电工装备与复杂空间电磁环境的耦合路径对比

Tab.3 Comparison of coupling paths of intelligent electrical equipment and complex space electromagnetic environments

耦合路径影响机制涉及的电工装备系统潜在影响 前门耦合电磁波通过自由空间传播至电工装备的天线、传感器或其他敏感部件,引发电磁干扰通信系统、导航系统、传感器、无线通信模块等信号丢失、数据误码、设备功能失效,特别是在高频干扰环境下 后门线缆耦合电磁场通过电力线、信号线等导电介质传播到设备内部,引发电气系统的干扰电源系统、电力传输系统、控制系 统等电压波动、电流异常、短路或电力设备故障,导致设备不稳定 后门共模耦合电磁场通过电源线或信号线的共模电流耦合到设备内部,引起电气系统的功能紊乱电力变压器、电气驱动系统、控制模块等电气设备的控制系统失效、误动作,尤其是在低频或高功率干扰下

在后门耦合方面,电磁脉冲(Electromagnetic Pulse, EMP)通过装备体结构缝隙、通风孔及系统互连线缆形成非预期的耦合通路。对于线缆,EMP在其上可感应瞬态浪涌电流,电源线易使电源管理单元或DC-DC转换器承受过电压而击穿,信号线则可能因趋肤效应感应共模电流,触发逻辑错误或导致静电放电损伤。对于装备体结构,若孔缝尺寸接近入射波长,耦合效率显著提高,腔体内部场强增强,可能进一步作用于装备内裸露线缆和敏感器件。

智能电工装备与空间电磁环境的电磁耦合问题是影响系统电磁兼容性与抗电磁干扰能力的核心环节,其耦合路径如图4所示。早期电磁耦合问题主要围绕电磁拓扑和BLT(Baum Liu Tesche)方程展开。针对装备结构中的孔缝耦合问题,研究者利用传输线等效模型分析窄缝对细导线结构的耦合机理,定量计算腔内耦合场强及其频率特性。相比传统只考虑传导路径的分析,场线联合建模方法更适合处理雷电、高功率微波等宽频快速上升沿辐射源作用下的多路径耦合情形。不同方法在细节上有所差异:基于BLT方程的全波传输线混合建模强调系统级的通道解析与矩阵求解,适用于整体耦合评估;孔缝细导线等效模型则更突出局部开口处的耦合特性分析,适合细化关键薄弱部位的防护设计。

width=354,height=188.65

图4 智能电工装备与复杂空间电磁环境耦合路径

Fig.4 Coupling path of intelligent electrical equipment and complex space electromagnetic environments

复杂空间电磁环境通过不同的耦合路径对智能电工装备的电磁综合特性产生深远的影响。例如,EMP、高频谐波、地磁暴等扰动源,能够通过电力线路、控制电路以及电磁波辐射等多e途径渗透至装备内部,引起失效或性能退化。因此,研究电磁环境特性与智能电工装备之间的耦合路径及其对装备各项功能(如通信、控制、动力系统等)的潜在影响,对保障装备在复杂电磁环境中的安全可靠运行至关重要。未来不仅要关注电磁信号的传播特性,还要深入研究各类干扰源在不同频段、不同强度下的作用机制及其对装备内部系统的耦合效应。这些研究是全面评估电磁环境对智能电工装备电磁综合特性的影响的必要路径,将为提出有效的防护措施奠定理论基础。

2.2 智能电工装备在复杂电磁环境中的失效机理研究

在复杂电磁环境中,智能电工装备面临的电磁干扰种类繁多,其强度和特性不断变化,这使得装备的失效机制变得更加复杂,且干扰效应往往通过多重信号源的叠加,显著提升设备的误码率和失效概率,进而影响装备运行的可靠性,如图5所示。

电磁波通过智能电工装备入,从而影响设备的前端处理单元。这种干扰通常发生在天线和接收机之间,并且会导致信号饱和或过载。的接收路径直接进在电力系统中,变压器和换流器等设备同样容易受到复杂电磁环境的侵袭。强电磁波通过电磁辐射直接作用于设备的控制电路和保护系统,导致绝缘材料击穿、控制电路故障等问题。例如,在高空电磁脉冲(High-altitude Electromagnetic Pulse, HEMP)的早期阶段,变压器的绝缘系统可能因为过高的电压脉冲而发生击穿,导致设备严重损坏。换流器等配电设备的前门也可能因强电磁干扰而出现信号饱和,导致系统故障。

width=233.55,height=122.8

图5 空间电磁环境对装备器件的影响机制

Fig.5 Mechanism of the impact of space electromagnetic environment on equipment components

在无人机的数据链中,电磁脉冲通过天线直接进入接收机前端,使LNA与自动增益控制器(Auto- matic Gain Control, AGC)发生饱和,接收机无法正确接收信号,导致数据链路失锁,从而使无人机失控或完全失效。

后门干扰通过电缆、电源及控制端口等路径进入装备,从而引发次生效应。这种间接干扰往往更加隐蔽,但其破坏性不容忽视。电工装备中的电源系统、控制电缆和传感器线路,尤其是连接变压器、电抗器的低压系统是后门感应耦合的主要路径。电源线和控制电缆作为信号传输通道,在强电磁脉冲的作用下可能通过电缆引起变压器内部铁心饱和,导致局部过热,甚至引起设备的永久性损坏。同时,电力系统中的继电器等保护装备在电磁干扰的作用下,可能出现误动作或者保护功能的失效,影响整个电力系统的稳定运行[28]

复杂的电磁环境还可通过无人机的电子调速器与电机之间的供电电缆耦合,形成虚假的脉宽调制(Pulse-Width Modulation, PWM)控制信号,从而导致电机的误动作或停转,若这种干扰未被有效抑制,可能导致无人机的飞行控制失效,甚至瞬时失控。

此外,复杂电磁环境干扰源的多样性和强度变化使得装备面临的电磁干扰不仅仅来自单一信号源,而是多个信号源叠加产生的复合效应。例如,在无人机的飞行过程中,可能同时受到高功率微波(High-Power Microwave, HPM)、超宽带电磁脉冲(Ultra-Wideband Electromagnetic Pulse, UWB- EMP)、窄带干扰等多种信号源的共同影响,显著增加系统的误码率和失锁概率。在这种环境下,装备的电磁敏感性不仅依赖干扰源的频率和强度,还与干扰源的波形、偏振角度、持续时间等因素密切相关。因此,面对复杂的电磁环境,不能仅靠单一传统的屏蔽或滤波防护手段,而是必须充分考虑多干扰源的特性和干扰机理,以有效应对由此干扰引发的严重后果,确保在复杂多干扰源电磁环境下智能电气的安全运行。

3 复杂空间电磁环境下智能电工装备的防护方法

随着空间电磁环境日益复杂,智能电工装备在任务执行中暴露于强脉冲干扰、宽带噪声及多源射频场的风险显著增加,其抗干扰设计已经成为系统可靠性的关键。根据 EMC理论,干扰效应取决于干扰源、耦合路径与敏感设备三要素,但干扰源端不确定性较大,难以通过控制加以消除,因此研究重点逐渐转向耦合路径阻断与敏感设备加固。传统防护措施主要分为前门防护(天线与接收机链路)和后门防护(电缆、电源与控制端口),常采用滤 波[29]、限幅与屏蔽[30]等手段。然而,随着平台小型化和环境复杂化,传统方法面临局限,近年来新兴技术与系统化设计理念的引入为提升智能电工装备抗扰能力提供了新的思路。

3.1 前门防护方法

在电工装备防护研究方面,相关工作主要集中在选择性屏蔽或吸收结构设计与端口瞬态保护电路两大方向,前门防护主要方法见表4。

表4 前门防护主要方法

Tab.4 Main methods for front door protection

防护类型防护方法优势局限性适用场景 结构性防护 ESS、AFSS、FSS协同[31-32]宽带透波、高场屏蔽兼顾,插损低状态可切换,部署灵活曲面或大口径加工要求高、有效频带相对窄、系统集成复杂天线罩前门防护、多谱管理的罩体、区域性电磁屏蔽 端口瞬态保护 MOV、TVS、GDT等组合[33-35]工程成熟、易集成;ns级触发,可分段限幅寄生电感与热设计决定效果与寿命;触发阈值受工况影响电子设备常规前门保护、高能量脉冲快速 泄放

结构性防护通过超宽带能量选择表面(Energy Selective Surface, ESS)、有源频率选择表面(Active Frequency Selective Surface, AFSS)等智能结构,在系统架构层面提供了灵活的电磁调控能力。针对高强度辐射场对电子系统的威胁,ESS实现了通带内低插损与强场下的高效屏蔽,为无人机通信天线提供了兼顾通信与防护的前门保护思路[31]。基于无人机驱动的频率选择表面(Frequency Selective Surface, FSS)智能化配置方法,通过多块FSS的协同部署实现通信频段的自适应屏蔽与定向防护,展现了在动态空间电磁环境下防护的灵活性。超宽带设计往往需要在低插损与高屏蔽效能之间进行权衡,且大多数结构存在明显的角度敏感性,在实际复杂部署环境中性能会显著下降。有源结构的动态重构能力受限于偏置网络设计和功耗要求,在低空装备的严格约束条件下实现难度较大。

端口瞬态保护则基于气体放电管(Gas DischargeTube, GDT)、瞬态电压抑制二极管(Transient Voltage Suppression diode, TVS)与金属氧化物压敏电阻(Metal Oxide Varistor, MOV)等多级防护电路,形成了从单一保护到协同防护的技术体系,在电路层面确保对瞬态威胁的有效抑制。防护器件的响应速度与功率容量之间存在固有矛盾,快速响应器件往往承受能量有限,而大功率器件响应相对迟缓,并且多级防护电路中的级间匹配问题尤为突出,不恰当的配合可能导致防护效果恶化甚至系统失效,所以电工装备对防护方法提出了新的需求。

3.2 后门防护方法

在复杂空间电磁环境中,除天线等前门通道外,线缆、机体结构及电子模块等“后门”路径同样是电磁能量耦合的重要途径,后门防护主要方法见表5,相关研究主要围绕电缆屏蔽、端口级防护以及机体结构加固展开,并逐步引入新型材料与建模方法,为提升装备整体抗干扰能力提供了理论与技术支撑。

表5 后门防护主要方法

Tab.5 Main methods for back door protection

防护方法优势局限性适用场景 电缆屏蔽与传输线模型可量化的结构优化准则,适用于电缆防护对高频与瞬态脉冲防护有限,局限于特定频段适用于电缆类传输的后门防护,电缆及信号传输的电磁干扰防护 瞬态泄放[36-38]综合防护能力强,应对不同电磁脉冲对复杂信号和高功率微波的应对能力有限高强度电磁环境的端口防护、雷电防护,特别是电源与信号端口保护 表面加导电层[39-41]显著减少穿透场强,简单易实施屏蔽效果与厚度、频段相关,需精确选择大规模干扰环境下的屏蔽设计、低成本电磁屏蔽,尤其是无人机小型机体

在线缆防护层面,已有研究揭示了屏蔽层数、厚度与绝缘参数对转移阻抗的非线性影响,提出了基于多导体传输线理论的量化设计准则;端口防护通过瞬态泄放与稳态滤波的时序配合,构建了能量分级处理的多级防护网络[36];针对智能变压器的强电磁脉冲防护,当前研究已从传统的单一高压侧保护发展为涵盖高低压侧协同[37]、铁心饱和抑制及系统级硬化的多层次综合防护体系。通过在变压器低压侧加装避雷器、优化接地及采用串联电容、并联电感等方法,可显著提升防护效能。对于HEMP 晚期分量诱发的GIC,可通过部署GIC传感器与继电器以实现变压器的智能投切,或使用中性点阻断装置等来抑制GIC流通。在系统防护中,构建电磁屏蔽设施、采用基于光纤的通信系统以及安装浪涌保护器等,共同构成了增强电工装备在极端电磁环境下韧性的关键措施。无人驾驶智能网联电动汽车广义上也是一个智能电工装备,其中的三电系统及其大功率无线充电系统的电磁安全问题,可采用有用透频、无用屏蔽的新型复合材料来防护空间电磁干扰。在机体防护层面,连续导电覆层与等电位连接技术的应用,显著提升了系统整体的电磁隔离能力[39]

然而,后门防护体系仍面临多重挑战。首先,不同防护层级间的协同设计尚不完善,线缆屏蔽、端口防护与机体屏蔽缺乏统一的效能评估模型;其次,防护性能与平台承载能力之间的矛盾日益突出,特别是对于低空飞行装备,重量、空间与功耗的严格限制使得许多理论方案难以工程化;此外,现有防护措施对复杂电磁环境的适应性不足,特别是对超宽频谱、高频等新型威胁的防护效能仍有待验证。从技术发展角度看,当前对多物理场耦合下的后门防护机理认知仍需深化,特别是在线缆高频屏蔽特性、防护器件非线性响应等基础问题研究上仍存在不足,亟待通过突破跨层级协同优化理论及发展智能自适应防护机制等方法,构建兼具轻量化与高性能特征的新型防护体系。

3.3 新型防护方法

在传统前后门防护措施的基础上,近年来相关研究者逐渐探索新型防护方法,以应对复杂空间电磁环境下智能电工装备所面临的多样化干扰威胁,尤其是结合了机器学习与自适应控制的方案,能够根据电磁环境的变化实时调整防护措施。新型防护主要方法见表6,例如,基于机器学习的防护策略利用智能算法对干扰模式进行预测与识别,从而实时调整防护参数,这增强了防护系统的适应性和灵活性。此外,可从更高层次的电磁攻防对抗视角出发,在信息层面与能量层面协同防护,通过智能化手段提升无人机在复杂电磁环境下的生存与制衡能力。

表6 新型防护主要方法

Tab.6 Main methods for new protection

防护方法优势局限性适用场景 复合型防护机制[42]提升防护的适应性与灵活性需要复杂的控制与监测系统复杂动态电磁环境中的实时防护 机器学习防护策略[43-44]实时适应性,增强系统抗干扰能力高数据质量与计算资源需求,算法稳定性待验证动态电磁环境、复杂干扰下的防护 扩频、跳频防护策略[45-46]提升数据链可靠性,抑制窄带干扰提升通信可靠性,适应强干扰环境对高频干扰适应性差,频谱依赖性高,实时调整受限窄带干扰抑制、电磁干扰下数据链防护 自适应协同防护[47]提供整体性的防护策略,适应性强依赖精确环境感知与评估,智能化技术与协同机制要求高高度动态电磁环境中的全方位防护

扩频通信和跳频策略在抑制干扰方面展现出良好的效果,尤其是在对窄带干扰的抑制和强干扰环境中的可靠性提升方面。但它们对高频干扰的适应性较弱,且受限于带宽和频谱环境的稳定性,特别是在高功率的广谱干扰下,其防护效果可能受到制约;自适应防护机制通过“三层防护”结构,能够对复杂多变的电磁环境进行全面防护,提供整体性的解决方案,该方法的优势在于其灵活性和高效性,但实施过程中对实时感知与精准评估的依赖较大,这在复杂的动态电磁环境中是一个巨大挑战。

综合已有研究成果,新型防护方法正呈现出多样化的发展趋势:一方面通过智能化手段提升电工装备对复杂干扰环境的动态适应能力;另一方面通过扩频、跳频等通信抗干扰技术,从信号处理层面增强数据链的稳健性。尽管这些新型防护方法在适应性、抗干扰能力等方面具有优势,但它们普遍面临算法执行的高计算需求、频谱管理的复杂性以及跨平台、跨场景应用的难题。现代人工智能与数字孪生技术为解决上述问题提供了全新路径。例如,利用小样本学习、元学习等先进机器学习方法,可在有限数据条件下构建具备强泛化能力的干扰识别与抑制模型;通过构建多物理场耦合的数字孪生平台,能够实现对智能电工装备在真实复杂电磁环境中的动态响应进行高置信度仿真与防护策略预验证,从而突破传统试验周期长、成本高、覆盖场景有限的瓶颈。此外,结合边缘计算与云端协同架构,可实现防护算法的轻量化部署,从而在复杂、动态的低空复杂电磁环境中构建具备持续进化能力的智能防护体系。

4 总结与展望

复杂空间电磁环境下智能电工装备的抗电磁干扰能力是保障系统安全与可靠运行的前提。本文对电磁环境表征、空间电磁环境对智能电工装备的耦合路径与失效机理、防护措施三个方面进行了梳理,提出在复杂电磁环境的动态特性及多源叠加效应的电磁特性测量、试验与模型表征和安全可靠的综合防护技术及产品轻量化等方面有如下几个关键难题亟须进行攻关研究:

1)复杂空间电磁环境测量新方法和数据库的构建。研究测量宽频段、幅值跨度大、随机性强的电磁环境数据新方法,在其基础上构建多层级、全场景的空间电磁环境数据库,为智能电工装备电磁防护设计与验证的电磁环境安全评估提供高可信度的支撑。

2)根据智能电工装备的物理特性、设备参数以及空间电磁环境的动态变化因素,建立有效的强电磁环境冲击响应模型。

3)研究多时空尺度电磁环境安全防护体系,融合智能算法实现动态防护策略优化,创新防护材料与结构设计,提升智能电工装备电磁环境适应性。

4)研究电磁制衡方法,针对恶意电磁攻击,推进抗干扰、主动防御和应急方案相结合,提高智能电工装备在受到电磁攻击时的电磁博弈能力。

5)建立完善的试验平台,研究先进的故障诊断技术,能够较精准地预测复杂空间电磁冲击对智能电工装备性能的降级造成的后果。

6)通过网联智能监控系统,实现对智能电工装备运行状态的动态管理。基于大数据和人工智能技术,进行风险评估与预测,优化装备的抗电磁干扰能力。

综上所述,高新技术快速发展,空间电磁环境的复杂性和不确定性不断增强,对智能电工装备的电磁安全防护任重而道远。亟需多学科交叉研究与工程验证并重,以促进集成化新型智能电工装备在复杂电磁环境中的安全可靠运行及规模化应用。

参考文献

[1] Panasyuk M I, Podzolko M V, Kalegaev V V, et al. Multi-satellite operative monitoring of near-earth radiation within the universat-SOCRAT project[J]. Moscow University Physics Bulletin, 2018, 73(6): 687-695.

[2] Li De, Dong Cheng, Zhang Aiping, et al. Polymer- based composites for electromagnetic interference shielding: principles, fabrication, and applications[J]. Composites Part A: Applied Science and Manufacturing, 2025, 194: 108927.

[3] Junior A, Leipold A, Gelhausen M C. Overview of the clean sky 2 technology evaluator project methodology[J]. Aerospace, 2025, 12(4): 268.

[4] 程晨, 贺恒鑫, 胡锦洋, 等. 正极性冲击流注—先导转化放电通道温度测量研究[J]. 中国电机工程学报, 2020, 40(4): 1359-1368, 1426.

Cheng Chen, He Hengxin, Hu Jinyang, et al. Study on temperature measurement of discharge channel in streamer to leader transition process under positive impulse voltage[J]. Proceedings of the CSEE, 2020, 40(4): 1359-1368, 1426.

[5] 程晨, 陈维江, 贺恒鑫, 等. 基于脉冲定量纹影系统的正先导放电起始阶段通道瞬态温度测量[J]. 电工技术学报, 2023, 38(23): 6483-6493.

Cheng Chen, Chen Weijiang, He Hengxin, et al. Experimental measurement on the transient tempera- ture evolution of positive initial leader channel based on pulse-driven quantitative schlieren system[J]. Transactions of China Electrotechnical Society, 2023, 38(23): 6483-6493.

[6] 王古玥, 王泽忠, 刘春明. 高空电磁脉冲晚期成分作用下变压器的等效电感及无功损耗特性[J]. 电工技术学报, 2025, 40(18): 5728-5741.

Wang Guyue, Wang Zezhong, Liu Chunming. Equivalent inductance and reactive power loss characteristics of transformer under late-time high-altitude electro- magnetic pulse[J]. Transactions of China Electro- technical Society, 2025, 40(18): 5728-5741.

[7] 黄天超, 王泽忠, 李宇妍. 换流变压器直流偏磁对油箱涡流损耗的影响[J]. 电工技术学报, 2023, 38(8): 2004-2014.

Huang Tianchao, Wang Zezhong, Li Yuyan. The influence of converter transformer DC bias on eddy current loss of tank[J]. Transactions of China Elec- trotechnical Society, 2023, 38(8): 2004-2014.

[8] 张岩, 赵鑫, 刘尚合, 等. 静电电磁脉冲诱发航天器绝缘材料闪络特性[J]. 兵工学报, 2022, 43(8): 1956-1965.

Zhang Yan, Zhao Xin, Liu Shanghe, et al. Flashover characteristics of insulation materials of spacecraft induced by ESD EMP[J]. Acta Armamentarii, 2022, 43(8): 1956-1965.

[9] 刘尚合, 马贵蕾, 满梦华, 等. 电磁防护仿生研究进展[J]. 高电压技术, 2022, 48(5): 1750-1762.

Liu Shanghe, Ma Guilei, Man Menghua, et al. Research progress of electromagnetic protection biomimetics[J]. High Voltage Engineering, 2022, 48(5): 1750-1762.

[10] 张建平, 胡小锋, 刘尚合, 等. 强电磁场辐照环境诱发金属电极静电放电时延规律[J]. 兵工学报, 2021, 42(11): 2409-2417.

Zhang Jianping, Hu Xiaofeng, Liu Shanghe, et al. On the delay time of induced electrostatic discharge of metal electrode under the action of ESD EMP[J]. Acta Armamentarii, 2021, 42(11): 2409-2417.

[11] Hong Tao, Zhao Weiting, Liu Rongke, et al. Space- air-ground IoT network and related key techno- logies[J]. IEEE Wireless Communications, 2020, 27(2): 96-104.

[12] Liu Jin, Wei Minhong, Li Huafang, et al. Measurement and mapping of the electromagnetic radiation in the urban environment[J]. Electromagnetic Biology and Medicine, 2020, 39(1): 38-43.

[13] Titov E V, Soshnikov A A, Migalev I E. Computer imaging of electromagnetic environment in air space with industrial electromagnetic field sources in conditions of combined influence of EM radiation[J]. Journal of Electromagnetic Engineering and Science, 2022, 22(1): 34-40.

[14] 贺家慧, 张丹丹, 张露, 等. ±500 kV换流站工频电磁环境测量与实验室模拟[J]. 高压电器, 2023, 59(4): 10-16.

He Jiahui, Zhang Dandan, Zhang Lu, et al. Measurement and laboratory simulation of power frequency electro- magnetic environment of ±500 kV converter station[J]. High Voltage Apparatus, 2023, 59(4): 10-16.

[15] Gong Haoxuan, Wang Xing, Liu Chunheng, et al. Fusion of measurement and simulation technique for electromagnetic environment analysis in large-scale urban areas[J]. IEEE Transactions on Instrumentation and Measurement, 2025, 74: 9512312.

[16] 阎寒冰, 冯智慧, 陈秀芳, 等. 变电站电磁环境智能移动监测装置设计与实测[J]. 电力科学与技术学报, 2024, 39(1): 193-200.

Yan Hanbing, Feng Zhihui, Chen Xiufang, et al. Design and measurement of intelligent mobile monitoring device for electromagnetic environment in substation[J]. Journal of Electric Power Science and Technology, 2024, 39(1): 193-200.

[17] Wang Bo, Tan Pingan, Shangguan Xu, et al. Three- dimensional magnetic field analytical model-based electromagnetic environment assessment of WPT systems[J]. Journal of Power Electronics, 2024, 24(2): 324-338.

[18] 刘奇, 杜清清, 王玥, 等. 实时电磁环境监测系统设计与实现[J]. 中国科学: 物理学力学天文学, 2024, 54(1): 133-142.

Liu Qi, Du Qingqing, Wang Yue, et al. Design and implementation of a real-time electromagnetic environment monitoring system[J]. Scientia Sinica (Physica, Mechanica & Astronomica), 2024, 54(1): 133-142.

[19] 许雄, 汪连栋, 王国良, 等. 电磁环境的分层认知概念及其应用[J]. 航天电子对抗, 2015, 31(4): 29- 31, 60.

Xu Xiong, Wang Liandong, Wang Guoliang, et al. A layered cognitive concept for electromagnetic envi- ronment and its application[J]. Aerospace Electronic Warfare, 2015, 31(4): 29-31, 60

[20] Zhang Yanming, Jiang Lijun. Space-time-frequency characterization in electromagnetic near-field scanning:a data-driven approach[J]. IEEE Transactions on Elec- tromagnetic Compatibility, 2023, 65(6): 1921-1929.

[21] 李岩松, 王超, 戎建刚, 等. 复杂电磁环境量化表征方法研究综述[J]. 航天电子对抗, 2020, 36(6): 23-27.

Li Yansong, Wang Chao, Rong Jiangang, et al. A review of quantitative characterization methods of complex electromagnetic environment[J]. Aerospace Electronic Warfare, 2020, 36(6): 23-27.

[22] 邹钊, 李娅, 李培林. 电磁环境复杂度量化及展现方法[J]. 电子信息对抗技术, 2018, 33(6): 63-66, 75.

Zou Zhao, Li Ya, Li Peilin. Comprehensive research on the quantitative methods of electromagnetic environment complexity[J]. Electronic Information Warfare Technology, 2018, 33(6): 63-66, 75.

[23] Yin Baiqiang, Chen Cui, Zuo Lei, et al. An evaluation method of electromagnetic interference based on a fast S-transform and time–frequency space model[J]. IEEE Transactions on Electromagnetic Compatibility, 2022, 64(2): 396-404.

[24] Yin Baiqiang, Deng Fangwen, Wang Ruoyu, et al. An optimal adaptive S-transform time-frequency space model for electromagnetic interference complexity evaluation[J]. Physica Scripta, 2023, 98(11): 115206.

[25] 冯彦卿, 王伦文. 基于构造型云神经网络的电磁环境评估方法[J]. 计算机工程与应用, 2017, 53(16): 211-215.

Feng Yanqing, Wang Lunwen. Electromagnetic environment complexity dynamic evaluation method based on constructive cloud neural networks[J]. Computer Engineering and Applications, 2017, 53(16): 211-215.

[26] Liu Yang, Chai Changchun, Yu Xinhai, et al. Damage effects and mechanism of the GaN high electron mobility transistor caused by high electromagnetic pulse[J]. Acta Physica Sinica, 2016, 65(3): 038402.

[27] Chong Chen, Li Xing, Liu Hongxia, et al. Study on electromagnetic pulse damage of 22nm FDSOI in radiation environment[J]. IEEE Transactions on Device and Materials Reliability, 2024, 24(4): 646-655.

[28] 马书民, 戎子睿, 林湘宁, 等. 直流偏磁影响下继电保护的误拒动机理分析及对策研究[J]. 电力系统保护与控制, 2022, 50(8): 86-98.

Ma Shumin, Rong Zirui, Lin Xiangning, et al. Analysis and countermeasures of relay protection false rejection mechanism under the influence of DC bias[J]. Power System Protection and Control, 2022, 50(8): 86-98.

[29] Wang Y M, Ma L Y, Chen Y Z. Electromagnetic energy coupling path and protection method of UAV datalink against broad-spectrum high-power micro- wave radiation[J]. Radioengineering, 2022, 31(2): 201-209.

[30] Kubacki R, Przesmycki R, Laskowski D. Shielding effectiveness of unmanned aerial vehicle electronics with graphene-based absorber[J]. Electronics, 2023, 12(18): 3973.

[31] Wu Zhaofeng, Xu Yanlin, Liu Peiguo, et al. An ultra- broadband energy selective surface design method: from filter circuits to metamaterials[J]. IEEE Transa- ctions on Antennas and Propagation, 2023, 71(7): 5865-5873.

[32] Tan Jingjing, Dai Xunhua, Tang Fengxiao, et al. Intelligent configuration method based on UAV- driven frequency selective surface for communication band shielding[J]. IEEE Internet of Things Journal, 2023, 10(13): 11507-11517.

[33] Kim S Y, Park J S, Lee Wangsang. Development and verification of indirect lightning-induced transient protection circuit for avionics system[J]. Applied Computational Electromagnetics Society, 2021, 36(6): 670-675.

[34] Zhong Shouhong, Qin Feng, Gao Yuan, et al. Response characteristics of gas discharge tube to high-power microwave[J]. IEEE Access, 2021, 9: 111486-111492.

[35] 吴刚, 乐波, 杨雨枫, 等. 短波接收天线系统核电磁脉冲注入试验[J]. 强激光与粒子束, 2019, 31(9): 093205.

Wu Gang, Yue Bo, Yang Yufeng, et al. High-altitude electromagnetic pulse survivability test study on shortwave receiving antenna system by pulsed current injection[J]. High Power Laser and Particle Beams, 2019, 31(9): 093205.

[36] 杜传报, 毛从光, 崔志同, 等. 无线通信系统电磁脉冲传导防护组件设计与有效性试验验证[J]. 强激光与粒子束, 2021, 33(9): 093005.

Du Chuanbao, Mao Congguang, Cui Zhitong, et al. Design and validation test of high-altitude electro- magnetic pulse conductive protector module for wireless communication system[J]. High Power Laser and Particle Beams, 2021, 33(9): 093005.

[37] Wu Han, Du Jinhua, Dong Shuai, et al. Analysis and improvement of transformer overvoltage protection under high altitude electromagnetic pulse[C]//2024 3rd International Conference on Energy, Power and Electrical Technology (ICEPET), Chengdu, China, 2024: 883-889.

[38] 刘振磊, 李炜昕, 张建平, 等. 面向L波段的强电磁脉冲防护电路设计[J]. 强激光与粒子束, 2025, 37(8): 77-85.

Liu Zhenlei, Li Weixin, Zhang Jianping, et al. Design of strong electromagnetic pulse protection circuit based on L-band[J]. High Power Laser and Particle Beams, 2025, 37(8): 77-85.

[39] Al Salameh M S H, Musa B A M. COMSOL solutions to EMI hardening of UAVs against lightning strikes[C]//2023 International Microwave and Antenna Symposium (IMAS), Cairo, Egypt, 2023: 215-218.

[40] Permata D, Gurning M C, Martin Y, et al. Electro- magnetic interference shielding in unmanned aerial vehicle against lightning strike[J]. TELKOMNIKA (Telecommunication Computing Electronics and Control), 2019, 17(2): 915.

[41] Kossowski T, Kwiatkowski B, Mazur D, et al. Interference protection from lightning discharges associated with type of unmanned aerial vehicle shield[J]. Measurement, 2025, 241: 115621.

[42] 赵敏, 许彤, 程二威, 等. 无人机数据链电磁干扰机理和防护研究[J]. 强激光与粒子束, 2021, 33(3): 033005.

Zhao Min, Xu Tong, Cheng Erwei, et al. Mechanism and protection on the data link of UAV exposed to electromagnetic interference[J]. High Power Laser and Particle Beams, 2021, 33(3): 033005.

[43] Liu Yifei, Wu Wei, Cheng Yinhui, et al. Prediction of electromagnetic pulse irradiation response based on support vector machine[J]. Journal of Physics: Conference Series, 2021, 1802(2): 022010.

[44] 姚理想, 黄贤俊, 陈泓廷, 等. 人工智能赋能电磁防护材料研究进展及思考[J]. 强激光与粒子束, 2025, 37(8): 089001.

Yao Lixiang, Huang Xianjun, Chen Hongting, et al. Advances and perspectives in artificial intelligence- empowered electromagnetic protection materials research[J]. High Power Laser and Particle Beams, 2025, 37(8): 089001.

[45] Tan Xiaopeng, Su Shaojing, Sun Xiaoyong. Research on narrowband interference suppression technology of UAV network based on spread spectrum communi- cation[C]//2020 IEEE International Conference on Artificial Intelligence and Information Systems (ICAIIS), Dalian, China, 2020: 335-338.

[46] Xue Rui, Zhao Mingfei. Cognitive-based high robustness frequency hopping strategy for UAV swarms in complex electromagnetic environment[J]. Wireless Communications and Mobile Computing, 2022(1): 4139345.

[47] Belousov A O, Zhechev Y S, Chernikova E B, et al. UAVs protection and countermeasures in a complex electromagnetic environment[J]. Complexity, 2022(1): 8539326.

Safety and Protection of Intelligent Electrical Equipment in Complex Space Electromagnetic Environment

Yang Qingxin Zhu Lihua

(Tianjin Key Laboratory of New Energy Power Conversion Transmission and Intelligent Control Tianjin University of Technology Tianjin 300382 China)

Abstract With the rapid development of science and technology, the space electromagnetic environment is becoming increasingly complex, diverse in composition, and characterized by wide spectrum occupation, large field strength amplitude span, and fast spatiotemporal changes. In recent years, intelligent electrical equipment has developed rapidly, with significant growth in smart transformers, intelligent switches, multi-level conversion solid-state transformers, electric vertical take-off and landing aircraft (eVTOL), unmanned smart connected electric vehicles, and drones. Therefore, studying the perceptual representation of complex space electromagnetic environments and the safety protection methods of intelligent electrical equipment have significant theoretical significance and practical value. This article will discuss three aspects: precise measurement and characterization modeling of complex space electromagnetic environments, coupling paths and equipment failure mechanisms between space electromagnetic environments and intelligent electrical equipment, and research on protection methods of intelligent electrical equipment for complex space electromagnetic environments. Finally, future research directions and application development trends in this field will be presented.

In the research on electromagnetic characteristic measurement and representation modeling of complex space electromagnetic environments, this paper systematically summarizes their typical features and reviews key techniques such as electromagnetic field measurement, pulse signal acquisition, parameter extraction, and quantitative modeling. Progress in time–frequency characterization, pulse-field modeling, and spatial distribution representation of environmental electromagnetic fields is also analyzed. In the study of coupling paths between space electromagnetic environments and intelligent electrical equipment as well as the associated failure mechanisms, this paper examines typical coupling channels, including free-space illumination, cable coupling, enclosure-slot coupling, and grounding-network coupling. It further summarizes the multi-scale energy coupling behavior from structural, component, and system perspectives, and outlines the electromagnetic, thermal, and mechanical response mechanisms of intelligent transformers, electric aircraft, unmanned systems, and other intelligent electrical equipment under high-altitude electromagnetic pulses, broadband radiation, and continuous-wave interference, thereby revealing the potential performance degradation and failure modes of key functional modules. In the research on protection methods for intelligent electrical equipment operating in complex space electromagnetic environments, this paper reviews representative engineering measures for both front-door and back-door protection, including structural shielding, filtering and suppression, grounding optimization, module reinforcement, and electromagnetic isolation. Typical protection cases and their validation results are analyzed, and the main strategies and engineering implementation routes for improving equipment immunity are summarized.

In future research on the safety and protection of intelligent electrical equipment operating in complex space electromagnetic environments, it remains essential to further improve measurement methodologies and database construction for such environments, enabling more accurate characterization of electromagnetic features across wider frequency ranges and multiple source conditions. At the same time, multi-scale response models capable of capturing strong electromagnetic disturbance effects need to be developed. In terms of protection technologies, it is urgent to establish multi-spatiotemporal coordinated electromagnetic protection frameworks, optimize dynamic protection strategies using intelligent algorithms, and explore electromagnetic countermeasure and active-defense mechanisms. In addition, enhancing fault diagnosis and performance prediction capabilities of intelligent electrical equipment, along with conducting operational risk assessment based on interconnected monitoring and big data analytics, will be key directions to ensure the safe and reliable operation of intelligent electrical equipment under complex space electromagnetic environments.

Keywords:Complex space electromagnetic environment, intelligent electrical equipment, electromagnetic protection, safe operation

中图分类号:TM12

DOI: 10.19595/j.cnki.1000-6753.tces.251827

电网运行风险防御技术与装备全国重点实验室开放基金项目(重点项目)资助。

收稿日期 2025-10-22

改稿日期 2025-11-13

作者简介

杨庆新 男,1961年生,教授,博士生导师,研究方向为工程电磁场与磁技术。

E-mail: qxyang@tjut.edu.cn(通信作者)

祝丽花 女,1984年生,教授,博士生导师,研究方向为工程电磁场与磁技术,低空电磁环境对电工装备和飞行器的影响与智能防护。

E-mail: zhulihua@email.tjut.edu.cn(通信作者)

(编辑 郭丽军)